HOME   LIST
‹–   –›

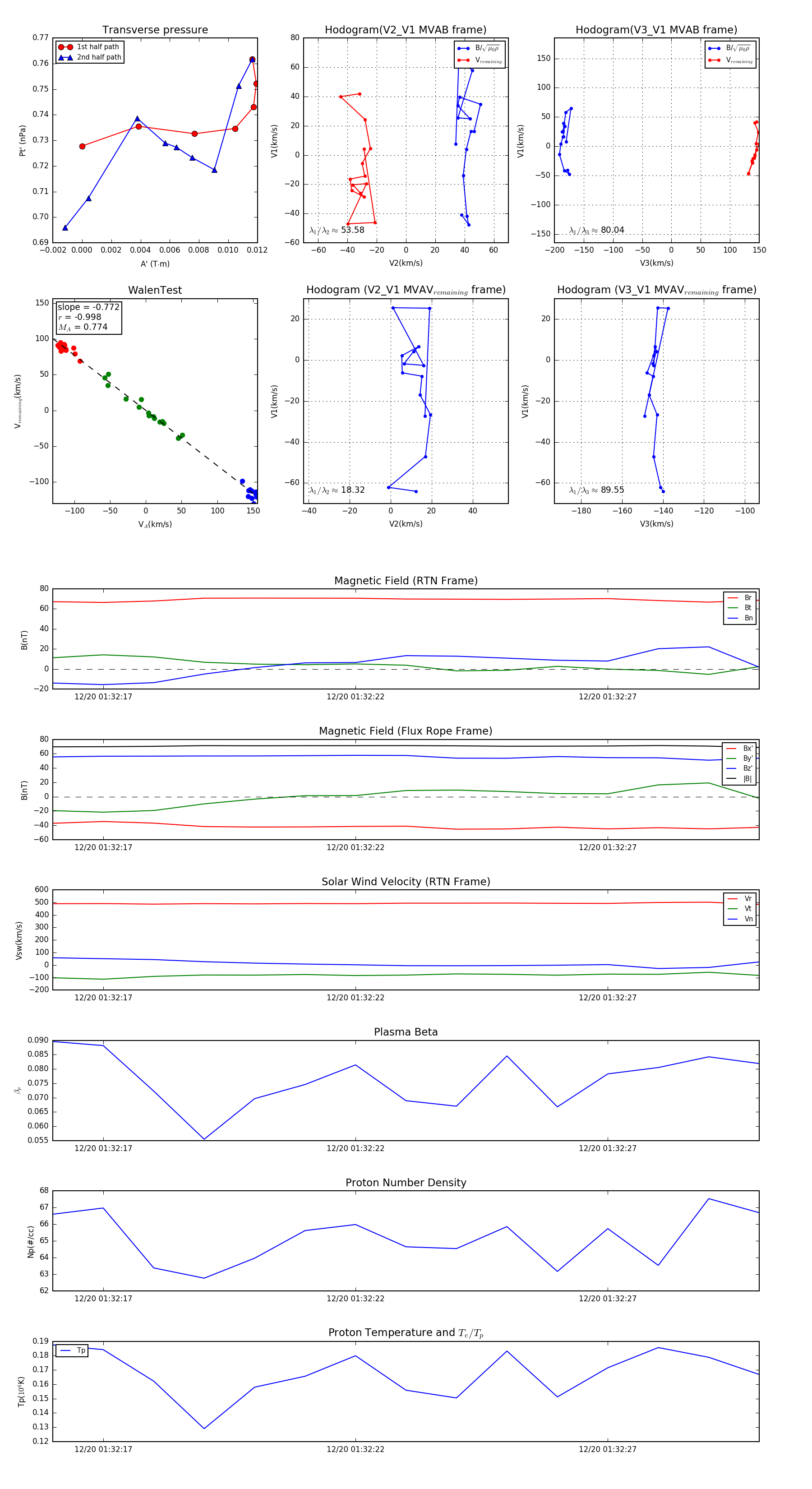
Flux Rope in 2024

Flux Rope Event 2024-12-20 01:32:16 ~ 2024-12-20 01:32:30 (15 seconds)


plot