HOME   LIST
‹–   –›

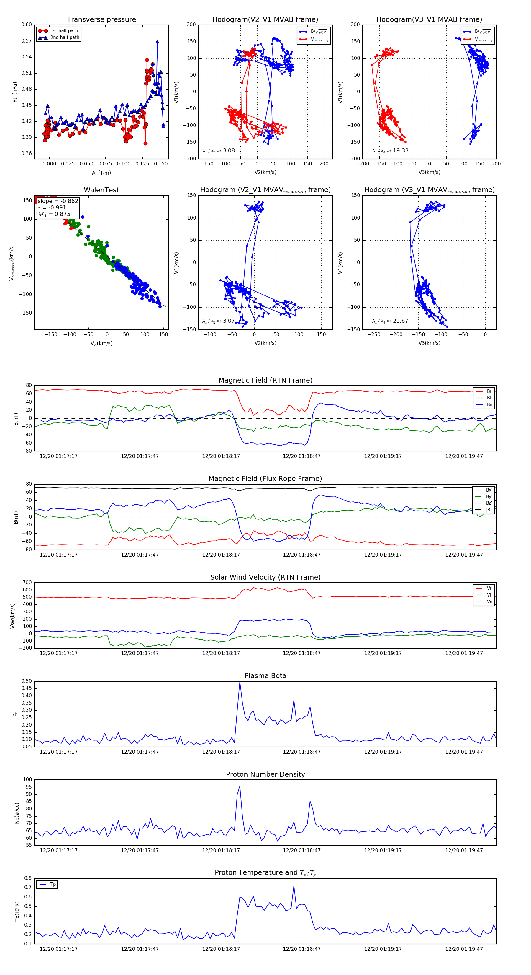
Flux Rope in 2024

Flux Rope Event 2024-12-20 01:17:08 ~ 2024-12-20 01:19:59 (172 seconds)


plot