HOME   LIST
‹–   –›

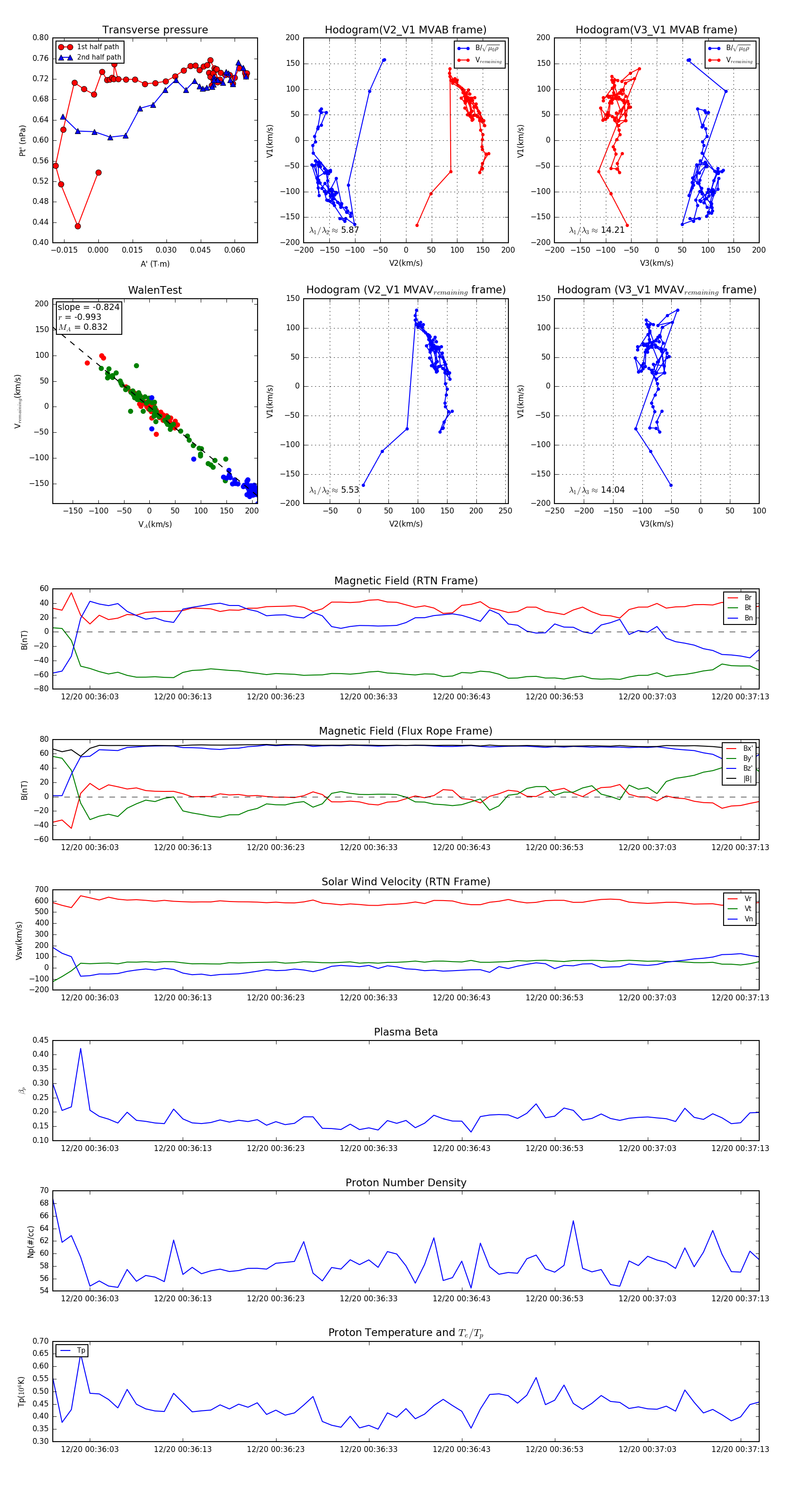
Flux Rope in 2024

Flux Rope Event 2024-12-20 00:35:59 ~ 2024-12-20 00:37:15 (77 seconds)


plot