HOME   LIST
‹–   –›

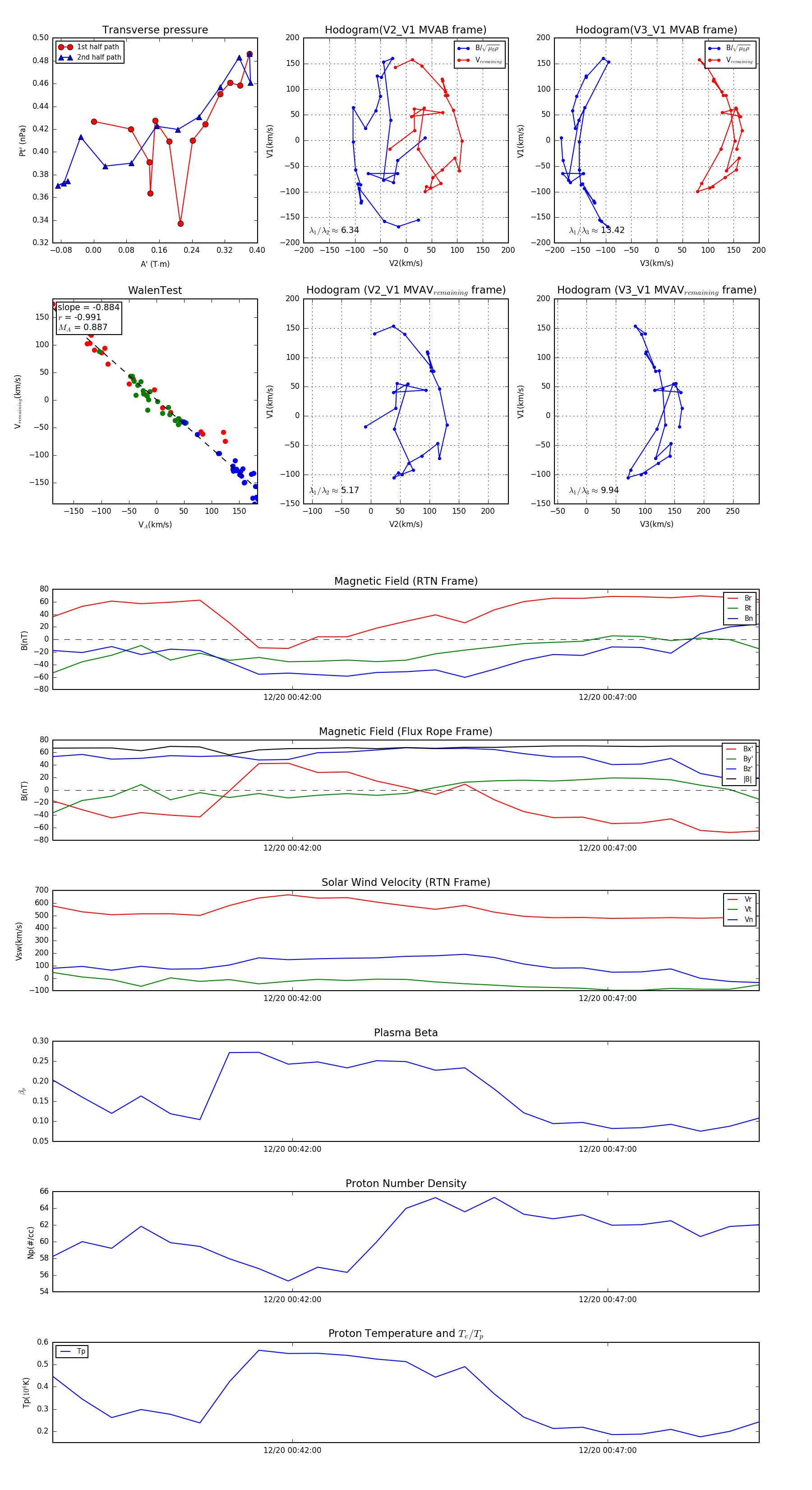
Flux Rope in 2024

Flux Rope Event 2024-12-20 00:38:12 ~ 2024-12-20 00:49:24 (673 seconds)


plot