HOME   LIST
‹–   –›

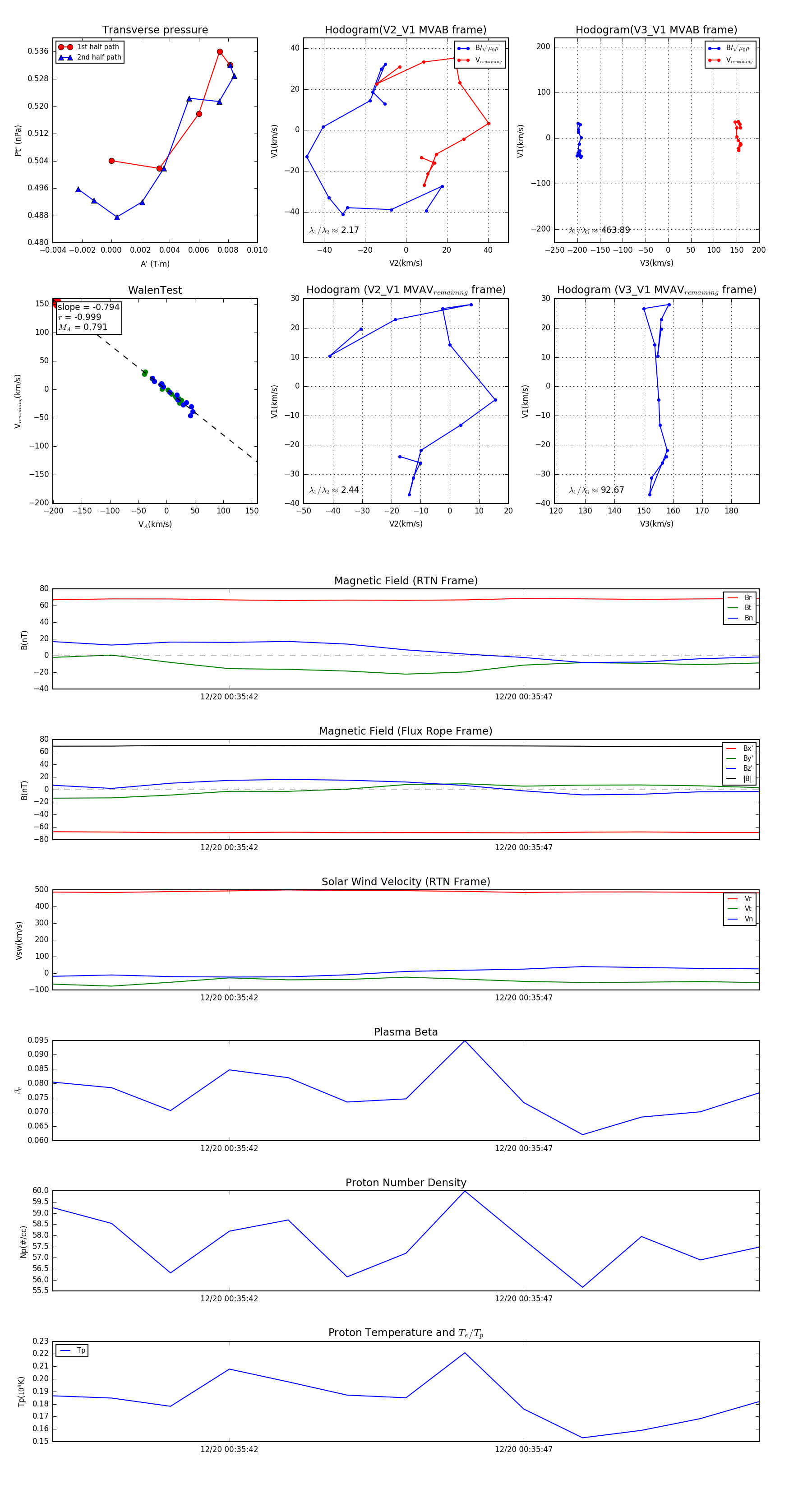
Flux Rope in 2024

Flux Rope Event 2024-12-20 00:35:39 ~ 2024-12-20 00:35:51 (13 seconds)


plot