HOME   LIST
‹–   –›

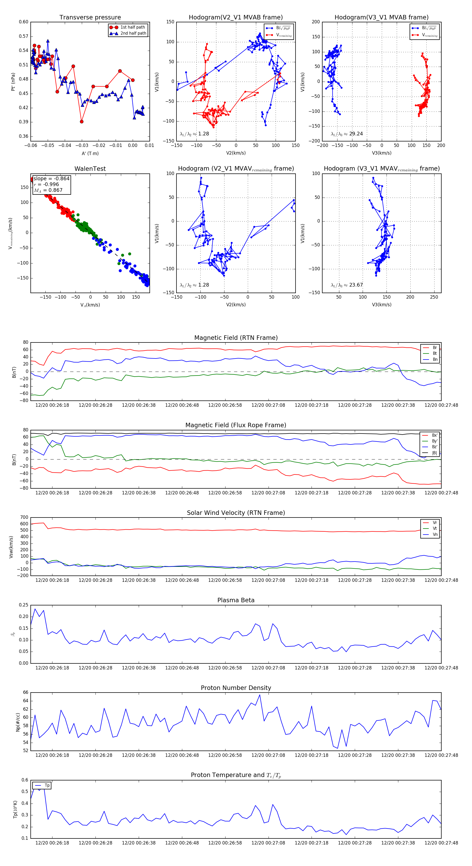
Flux Rope in 2024

Flux Rope Event 2024-12-20 00:26:13 ~ 2024-12-20 00:27:48 (96 seconds)


plot