HOME   LIST
‹–   –›

Flux Rope in 2024

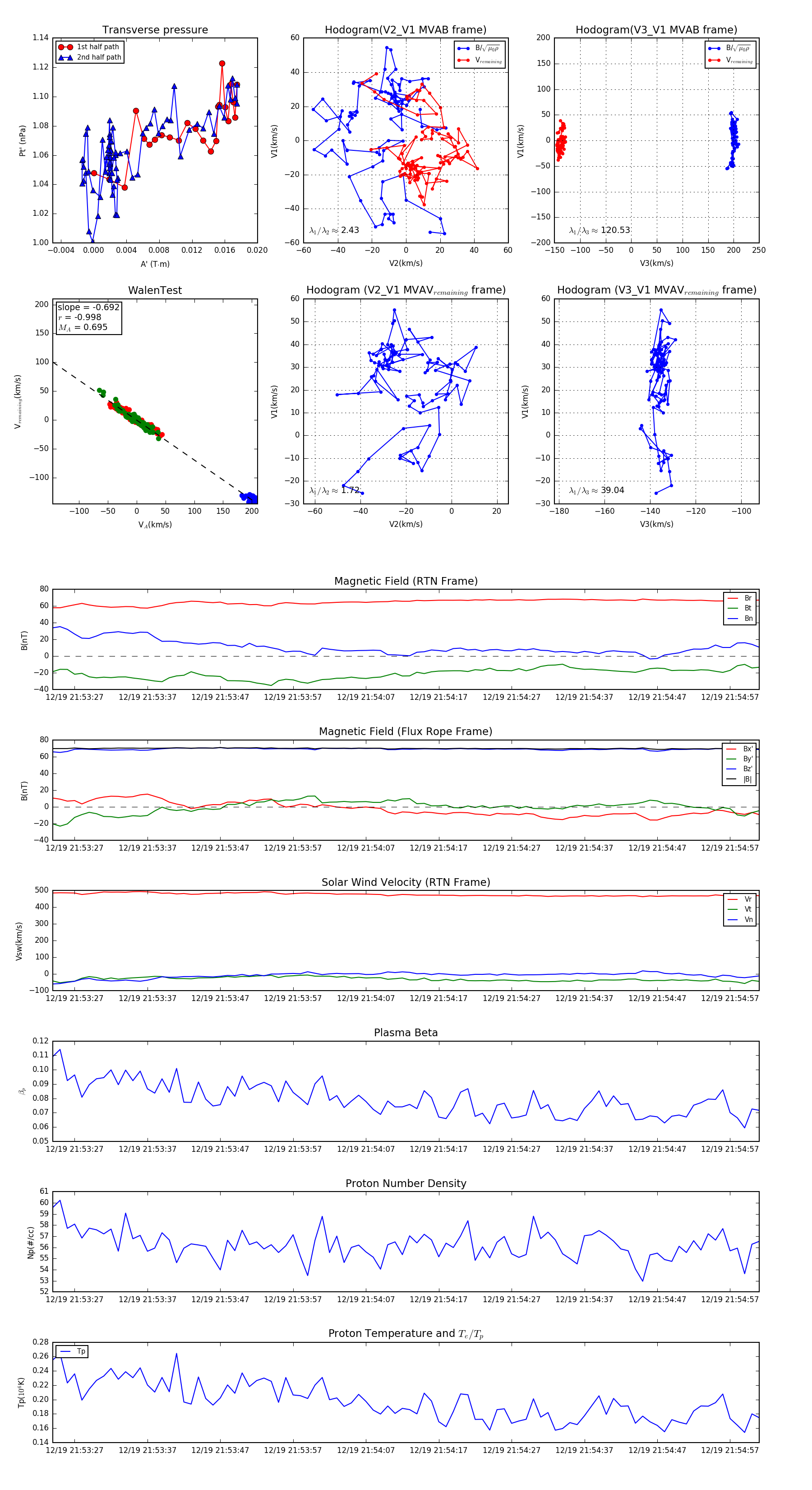
Flux Rope Event 2024-12-19 21:53:24 ~ 2024-12-19 21:55:01 (98 seconds)


plot