HOME   LIST
‹–   –›

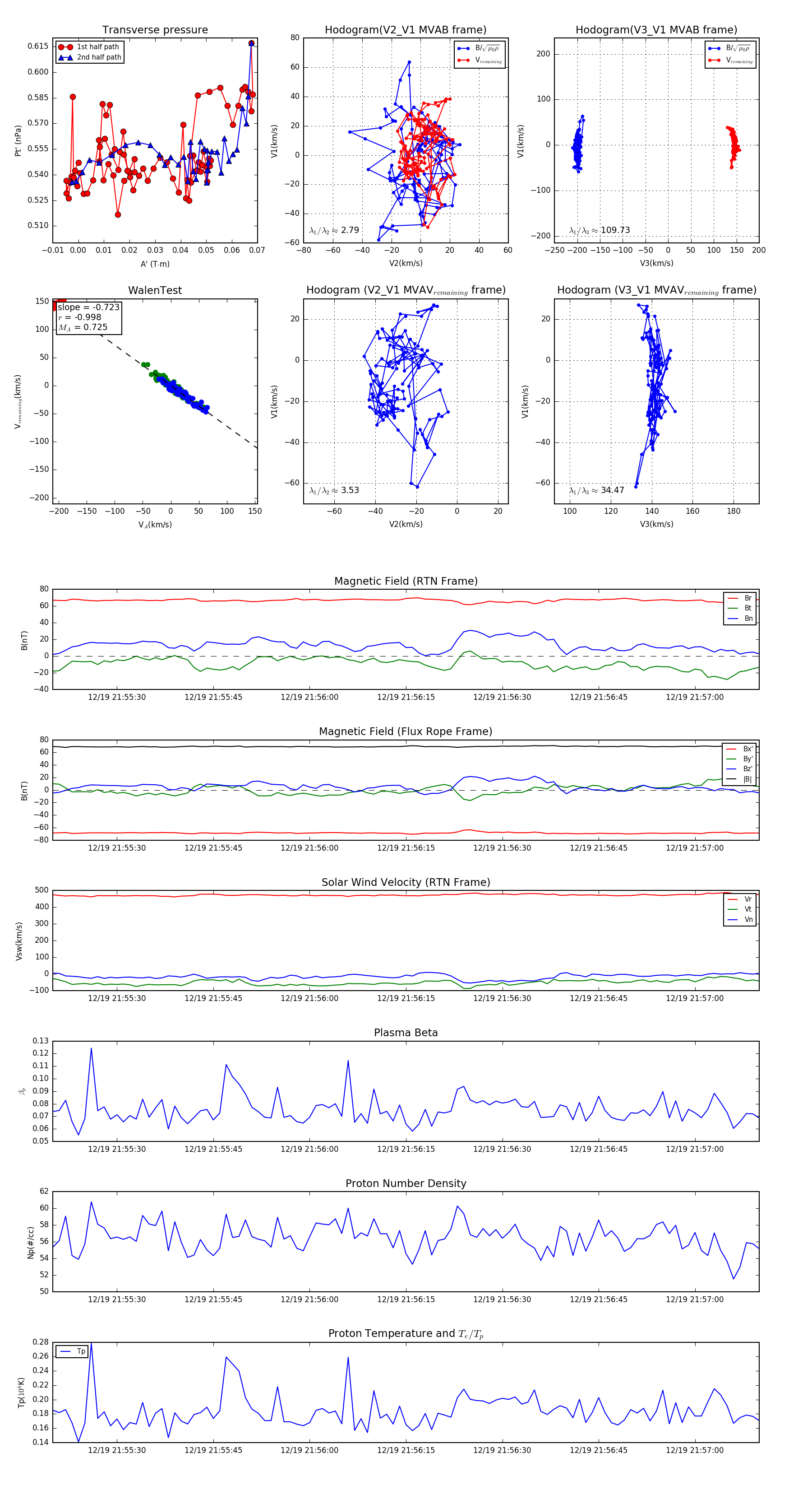
Flux Rope in 2024

Flux Rope Event 2024-12-19 21:55:20 ~ 2024-12-19 21:57:10 (111 seconds)


plot