HOME   LIST
‹–   –›

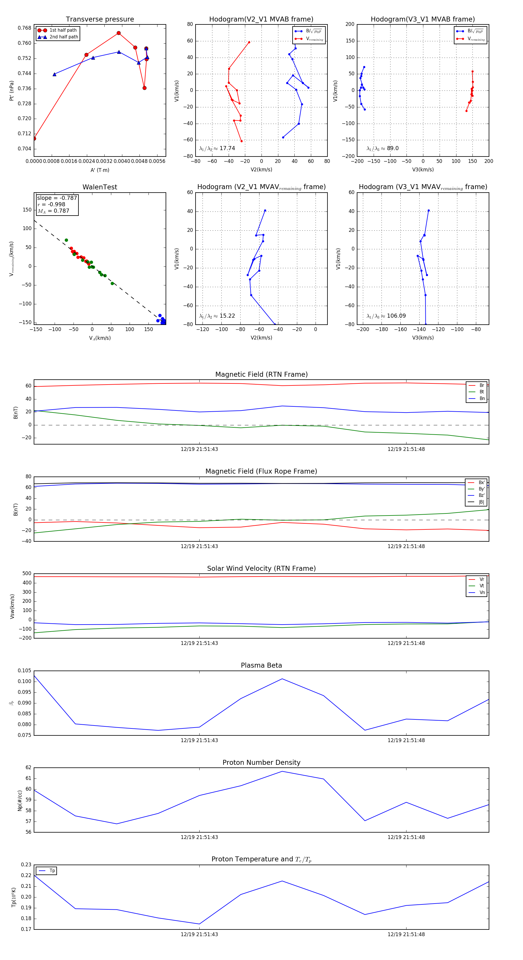
Flux Rope in 2024

Flux Rope Event 2024-12-19 21:51:39 ~ 2024-12-19 21:51:50 (12 seconds)


plot