HOME   LIST
‹–   –›

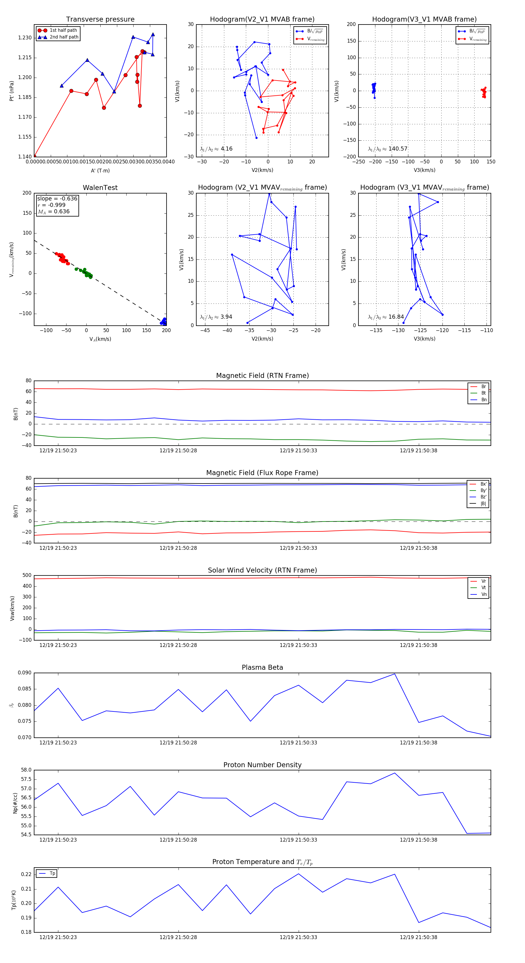
Flux Rope in 2024

Flux Rope Event 2024-12-19 21:50:22 ~ 2024-12-19 21:50:41 (20 seconds)


plot