HOME   LIST
‹–   –›

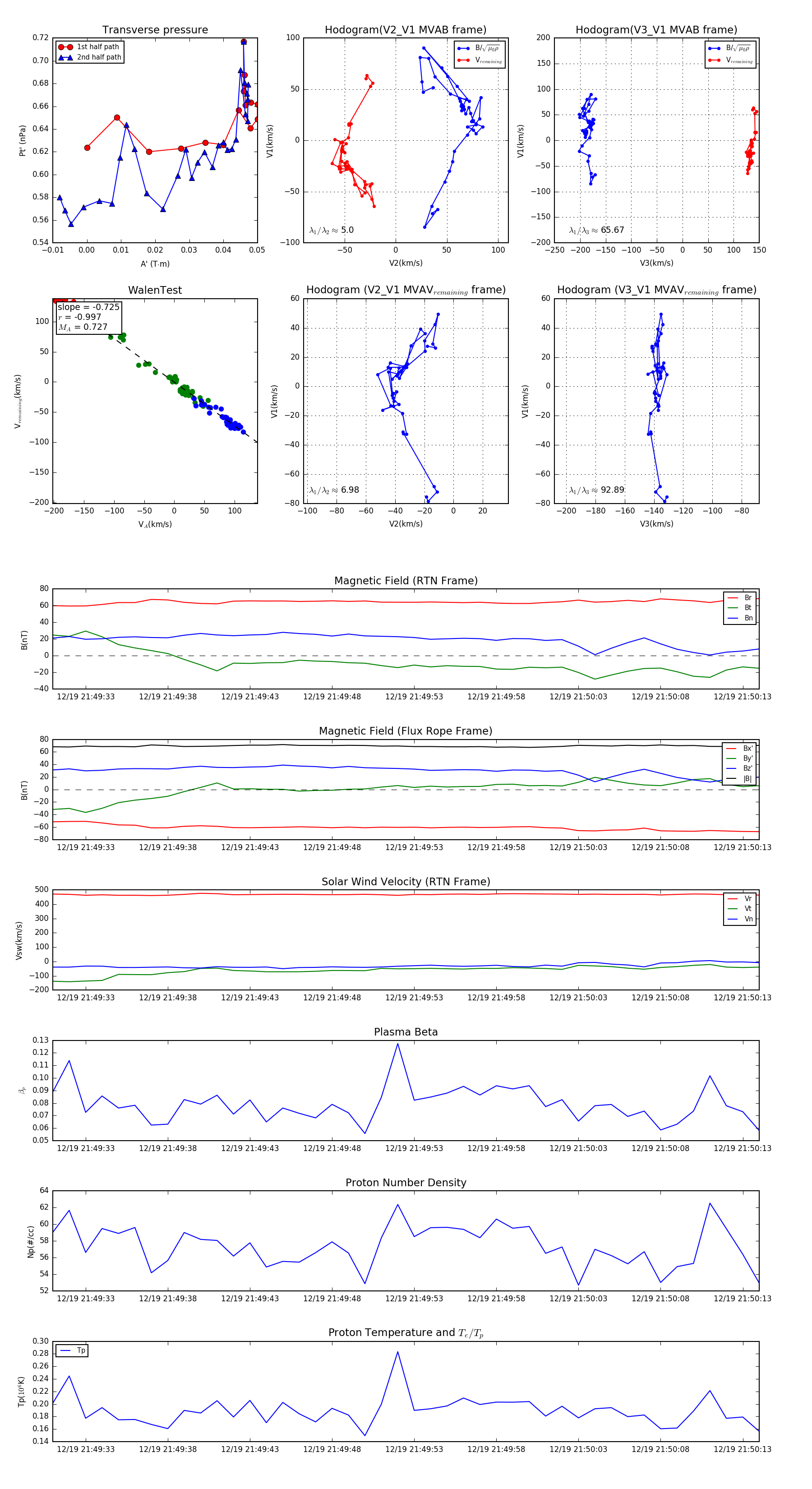
Flux Rope in 2024

Flux Rope Event 2024-12-19 21:49:31 ~ 2024-12-19 21:50:14 (44 seconds)


plot