HOME   LIST
‹–   –›

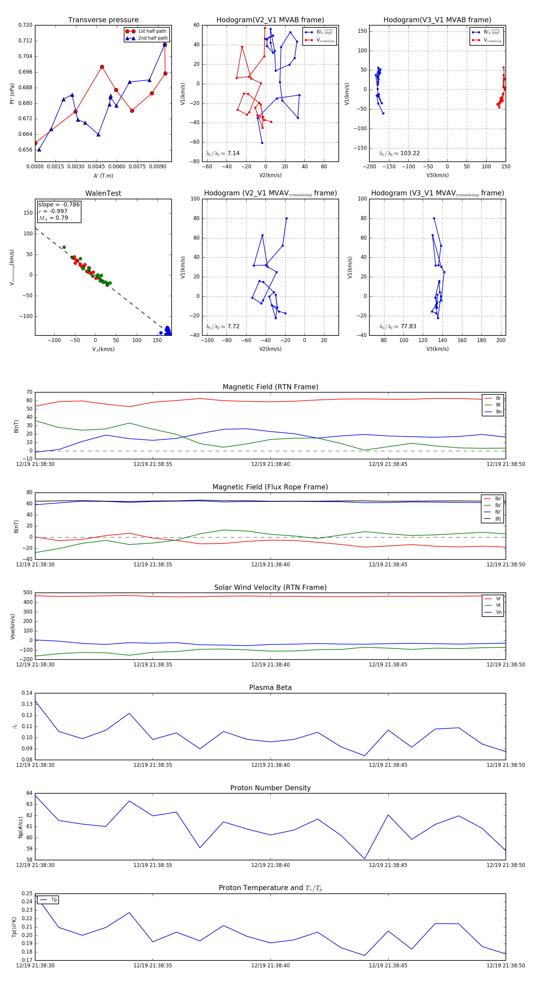
Flux Rope in 2024

Flux Rope Event 2024-12-19 21:38:30 ~ 2024-12-19 21:38:50 (21 seconds)


plot