HOME   LIST
‹–   –›

Flux Rope in 2024

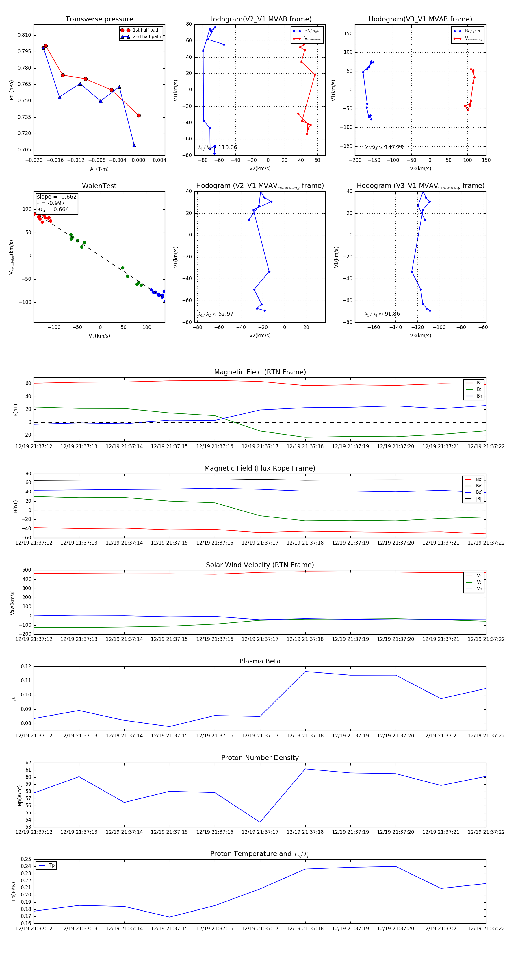
Flux Rope Event 2024-12-19 21:37:12 ~ 2024-12-19 21:37:22 (11 seconds)


plot