HOME   LIST
‹–   –›

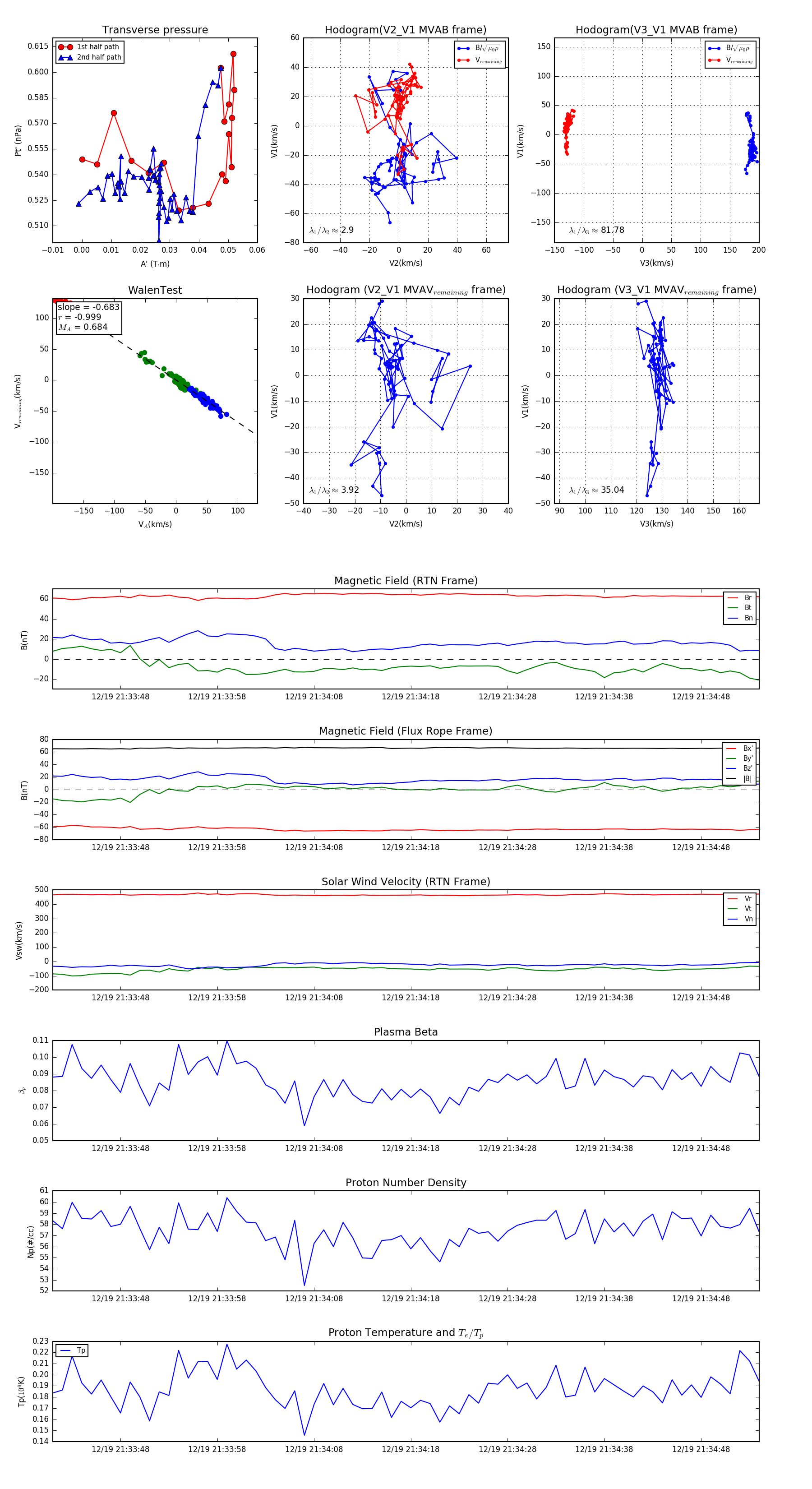
Flux Rope in 2024

Flux Rope Event 2024-12-19 21:33:41 ~ 2024-12-19 21:34:54 (74 seconds)


plot