HOME   LIST
‹–   –›

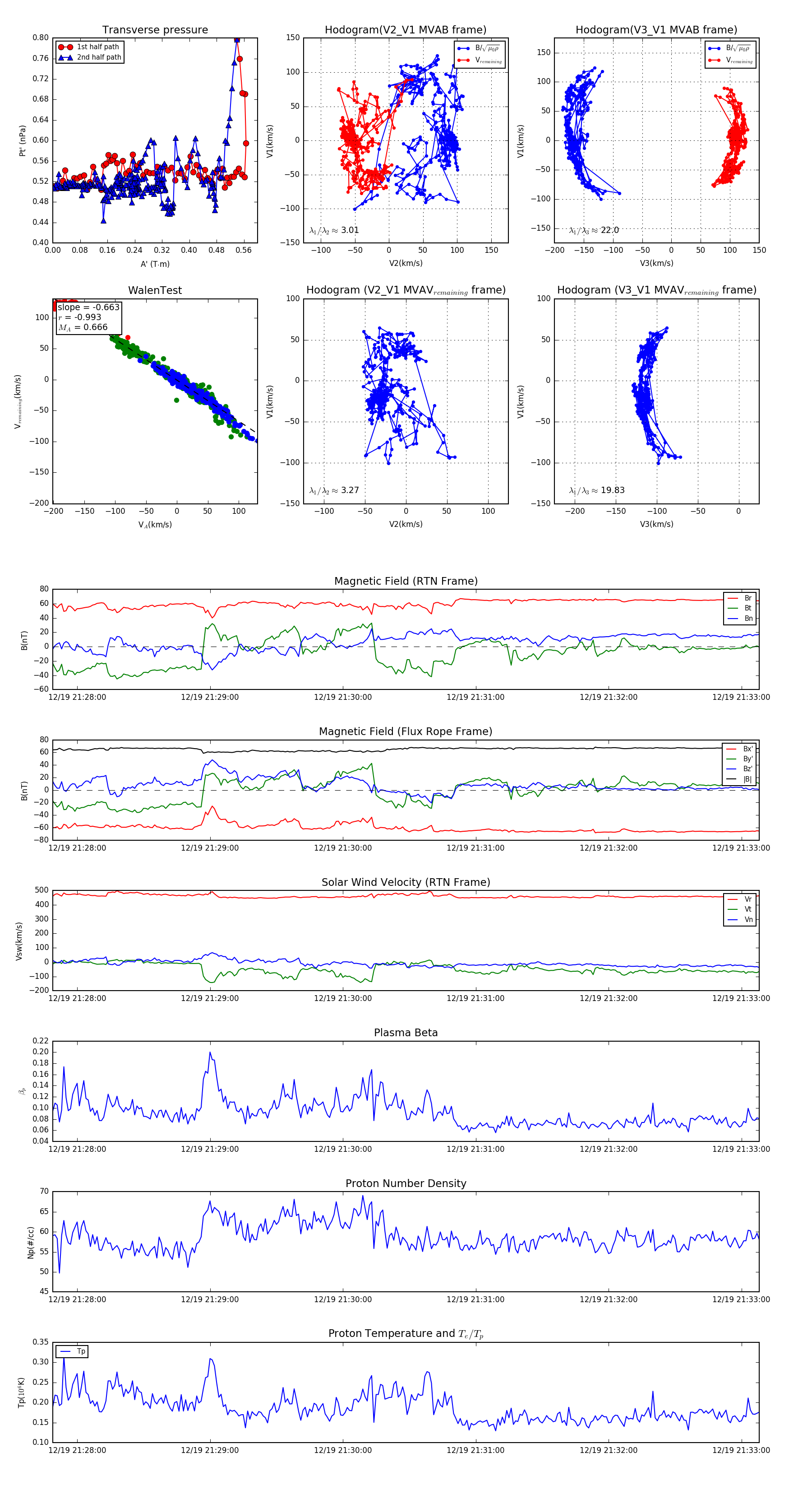
Flux Rope in 2024

Flux Rope Event 2024-12-19 21:27:49 ~ 2024-12-19 21:33:08 (320 seconds)


plot