HOME   LIST
‹–   –›

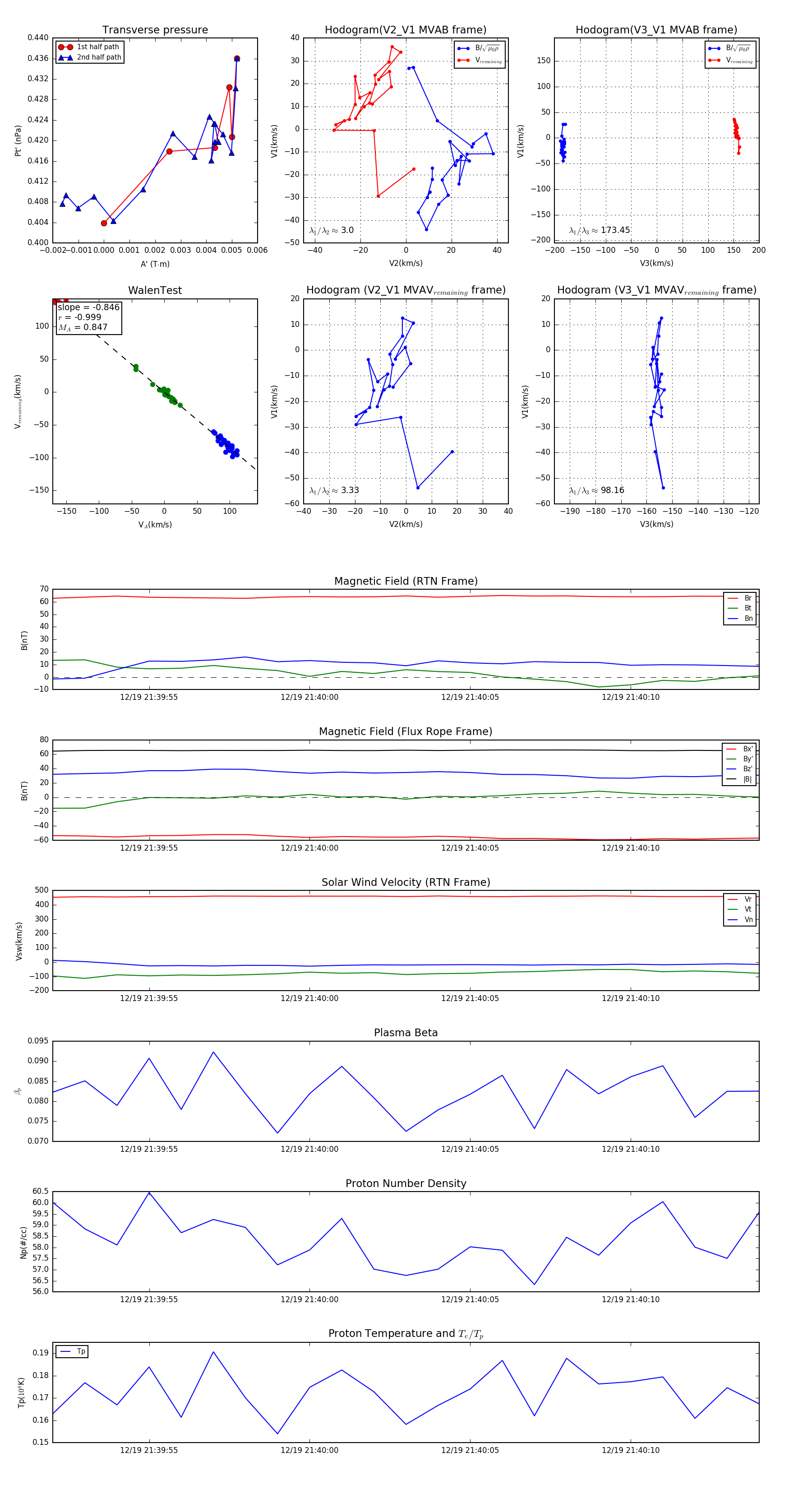
Flux Rope in 2024

Flux Rope Event 2024-12-19 21:39:52 ~ 2024-12-19 21:40:14 (23 seconds)


plot