HOME   LIST
‹–   –›

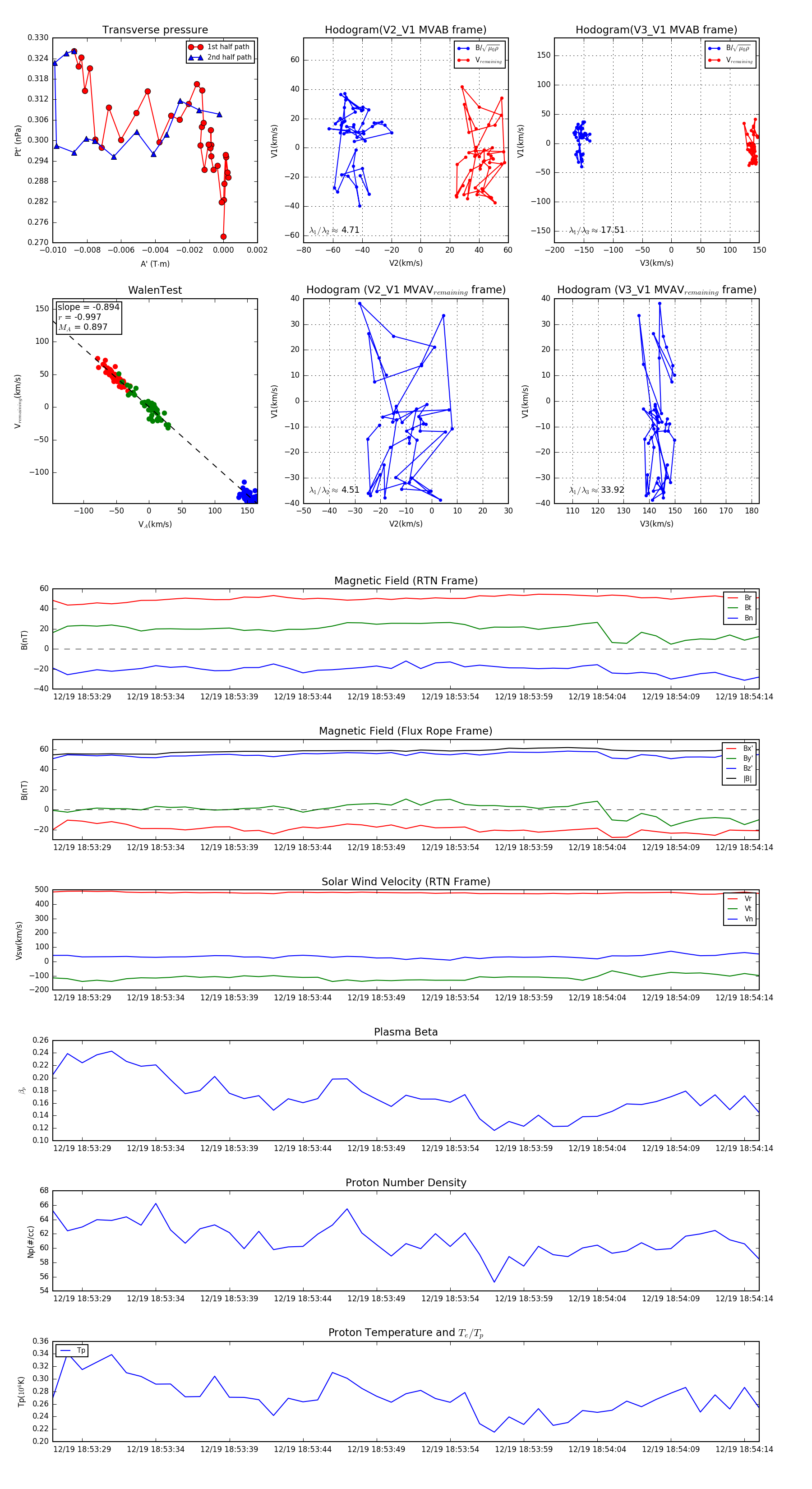
Flux Rope in 2024

Flux Rope Event 2024-12-19 18:53:27 ~ 2024-12-19 18:54:15 (49 seconds)


plot