HOME   LIST
‹–   –›

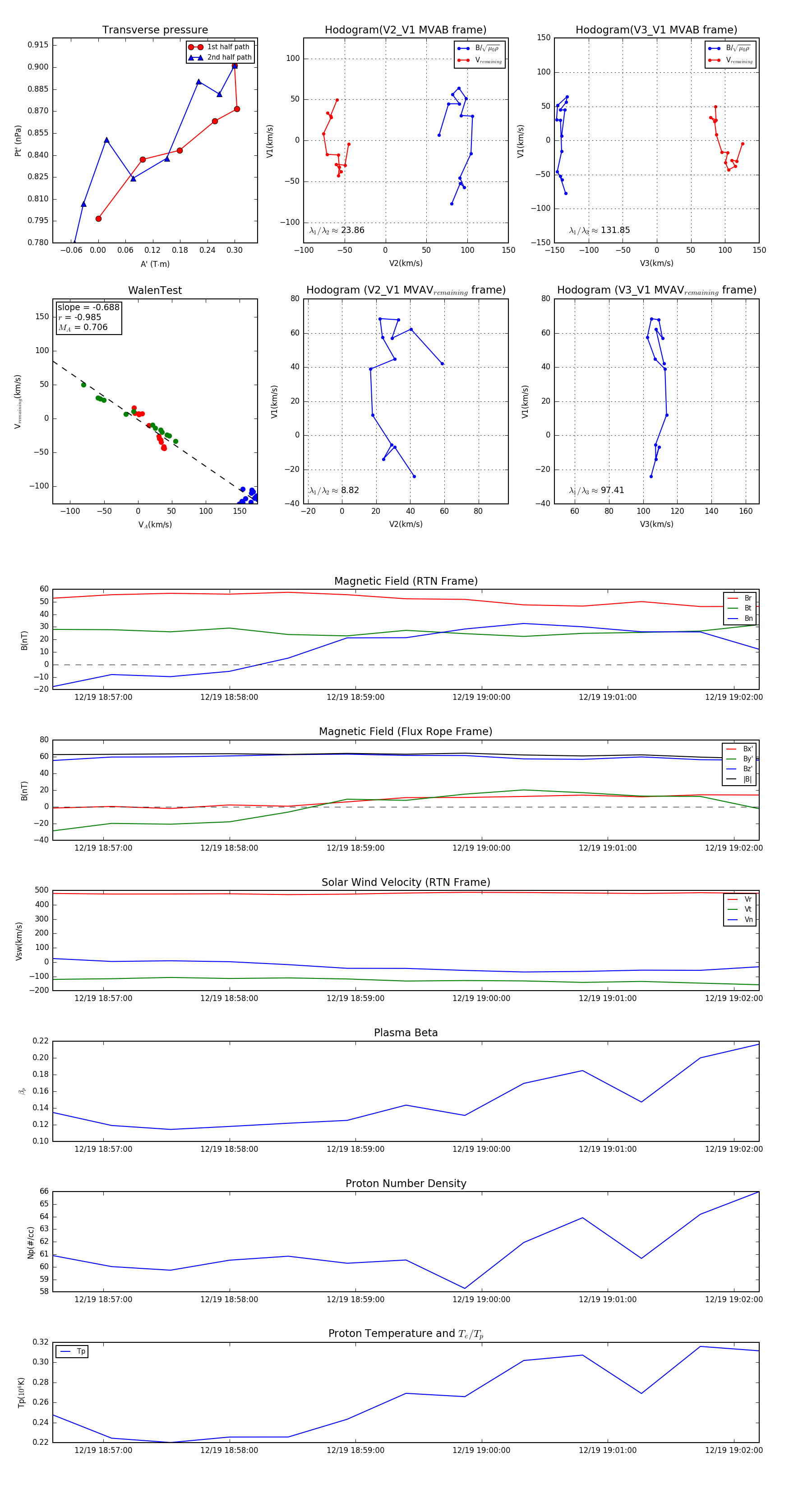
Flux Rope in 2024

Flux Rope Event 2024-12-19 18:56:36 ~ 2024-12-19 19:02:12 (337 seconds)


plot