HOME   LIST
‹–   –›

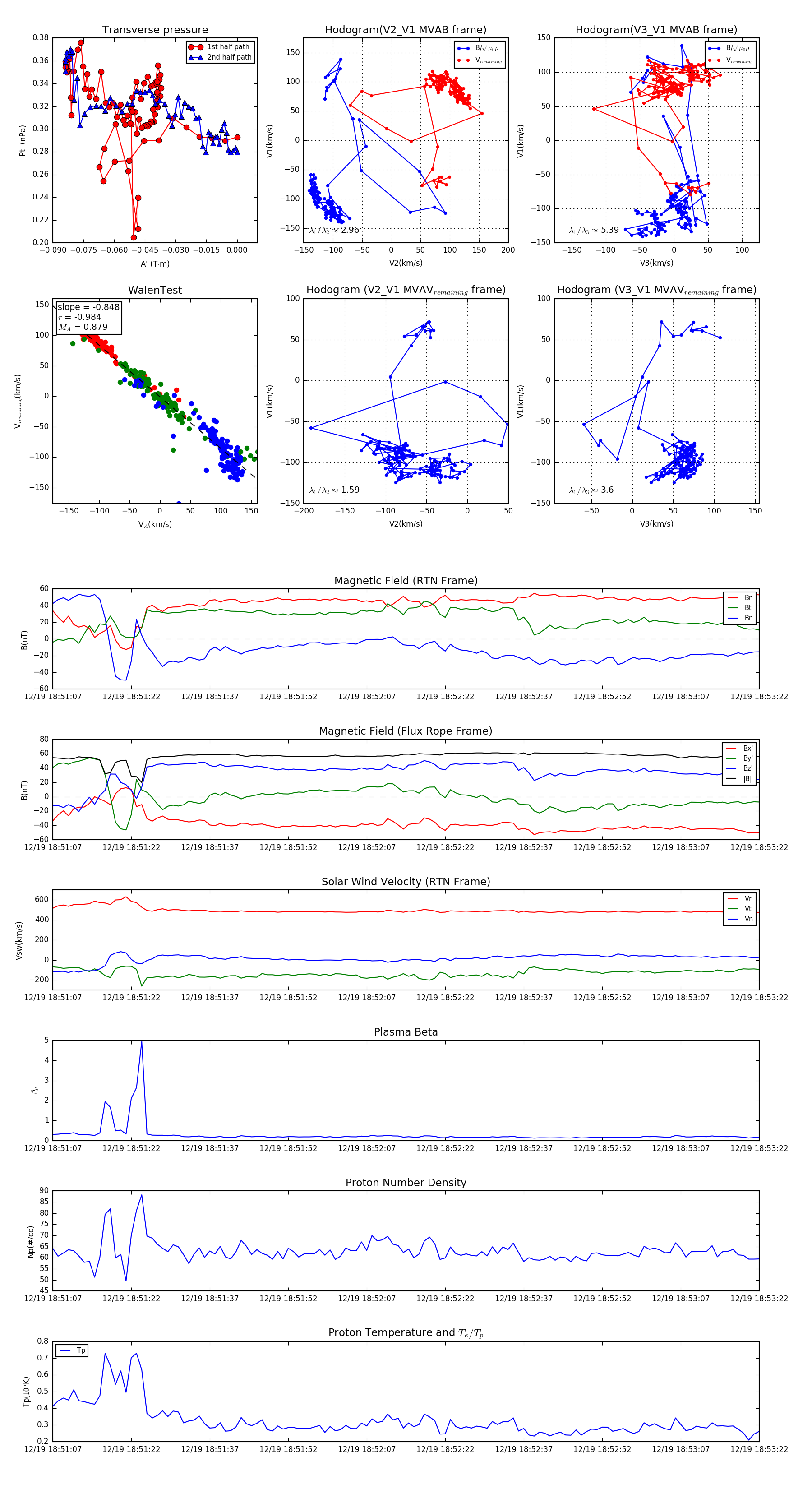
Flux Rope in 2024

Flux Rope Event 2024-12-19 18:51:07 ~ 2024-12-19 18:53:22 (136 seconds)


plot