HOME   LIST
‹–   –›

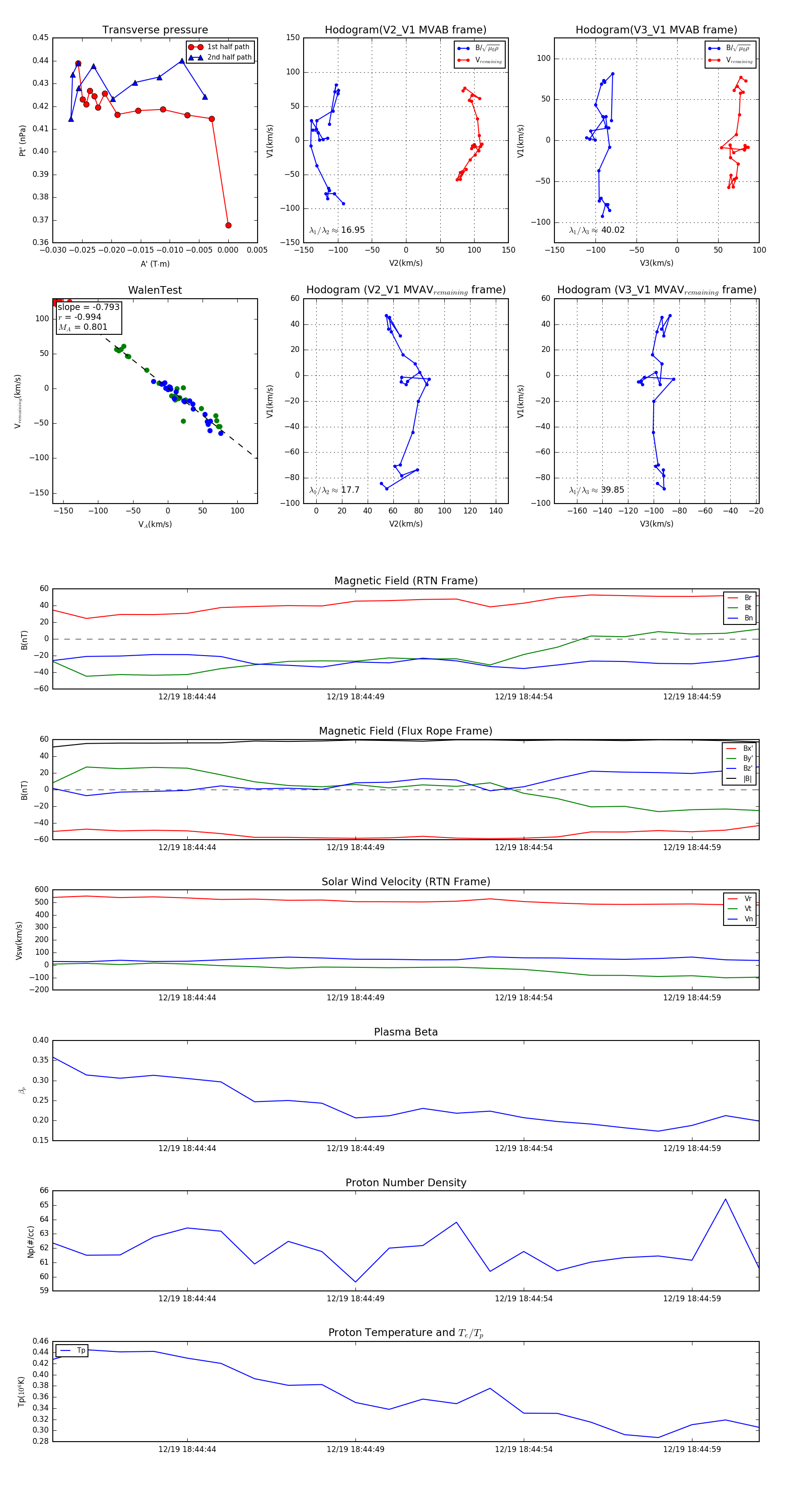
Flux Rope in 2024

Flux Rope Event 2024-12-19 18:44:40 ~ 2024-12-19 18:45:01 (22 seconds)


plot