HOME   LIST
‹–   –›

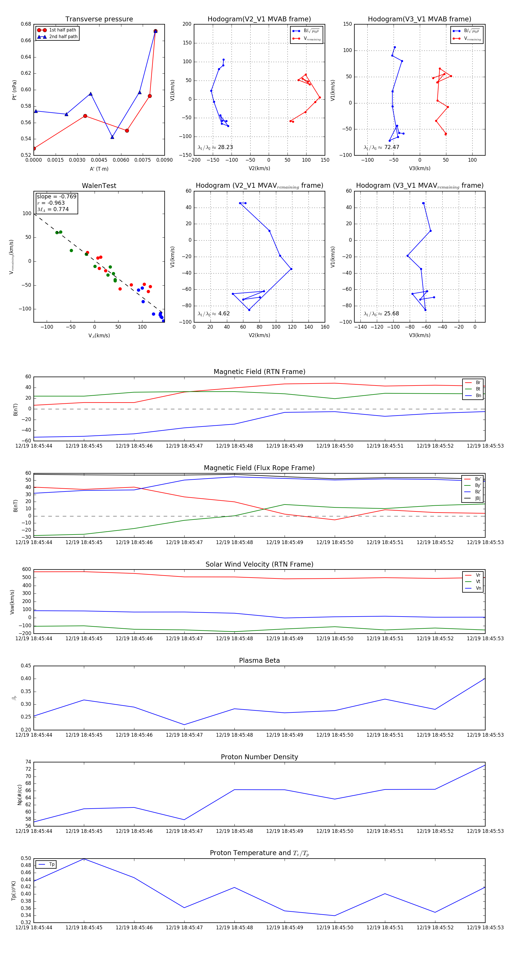
Flux Rope in 2024

Flux Rope Event 2024-12-19 18:45:44 ~ 2024-12-19 18:45:53 (10 seconds)


plot