HOME   LIST
‹–   –›

Flux Rope in 2024

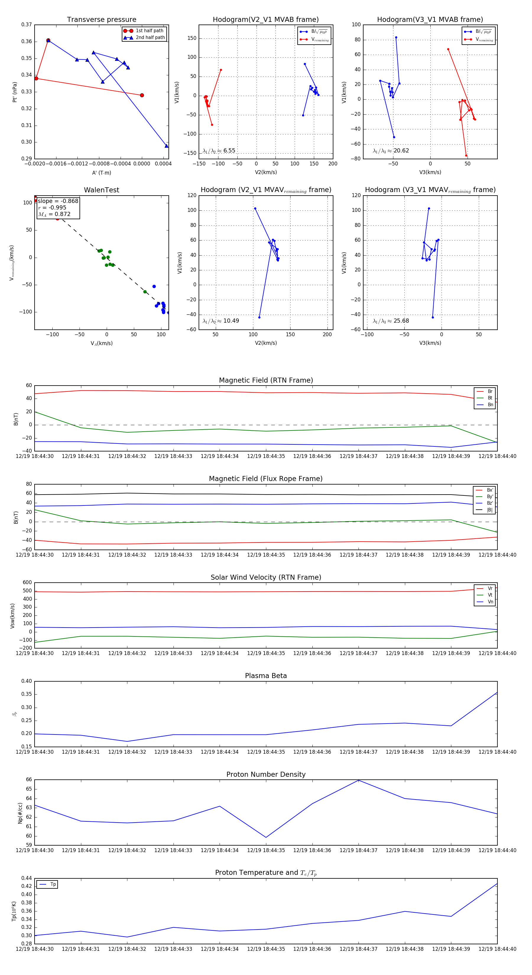
Flux Rope Event 2024-12-19 18:44:30 ~ 2024-12-19 18:44:40 (11 seconds)


plot