HOME   LIST
‹–   –›

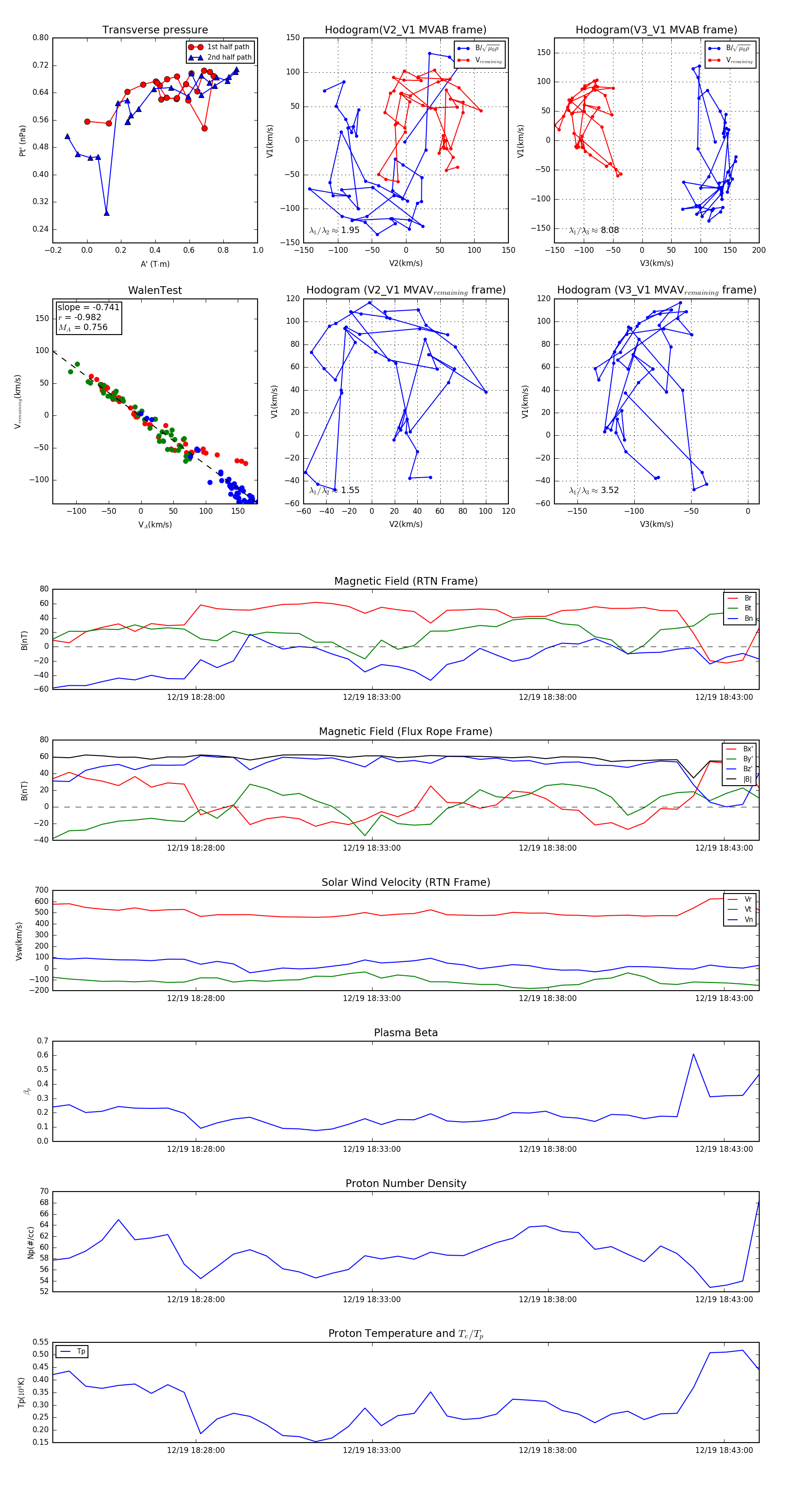
Flux Rope in 2024

Flux Rope Event 2024-12-19 18:23:56 ~ 2024-12-19 18:44:00 (1205 seconds)


plot