HOME   LIST
‹–   –›

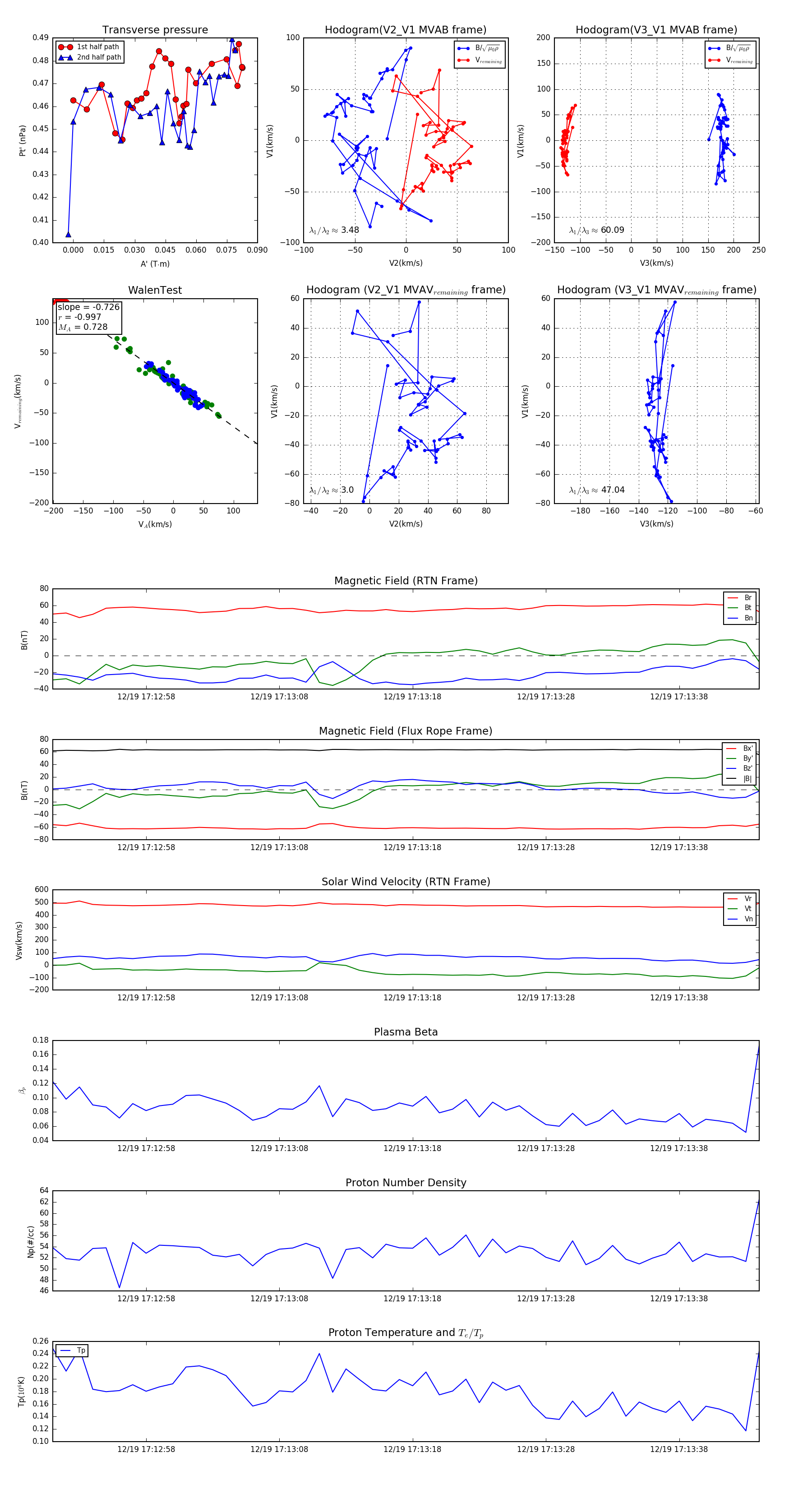
Flux Rope in 2024

Flux Rope Event 2024-12-19 17:12:51 ~ 2024-12-19 17:13:44 (54 seconds)


plot