HOME   LIST
‹–   –›

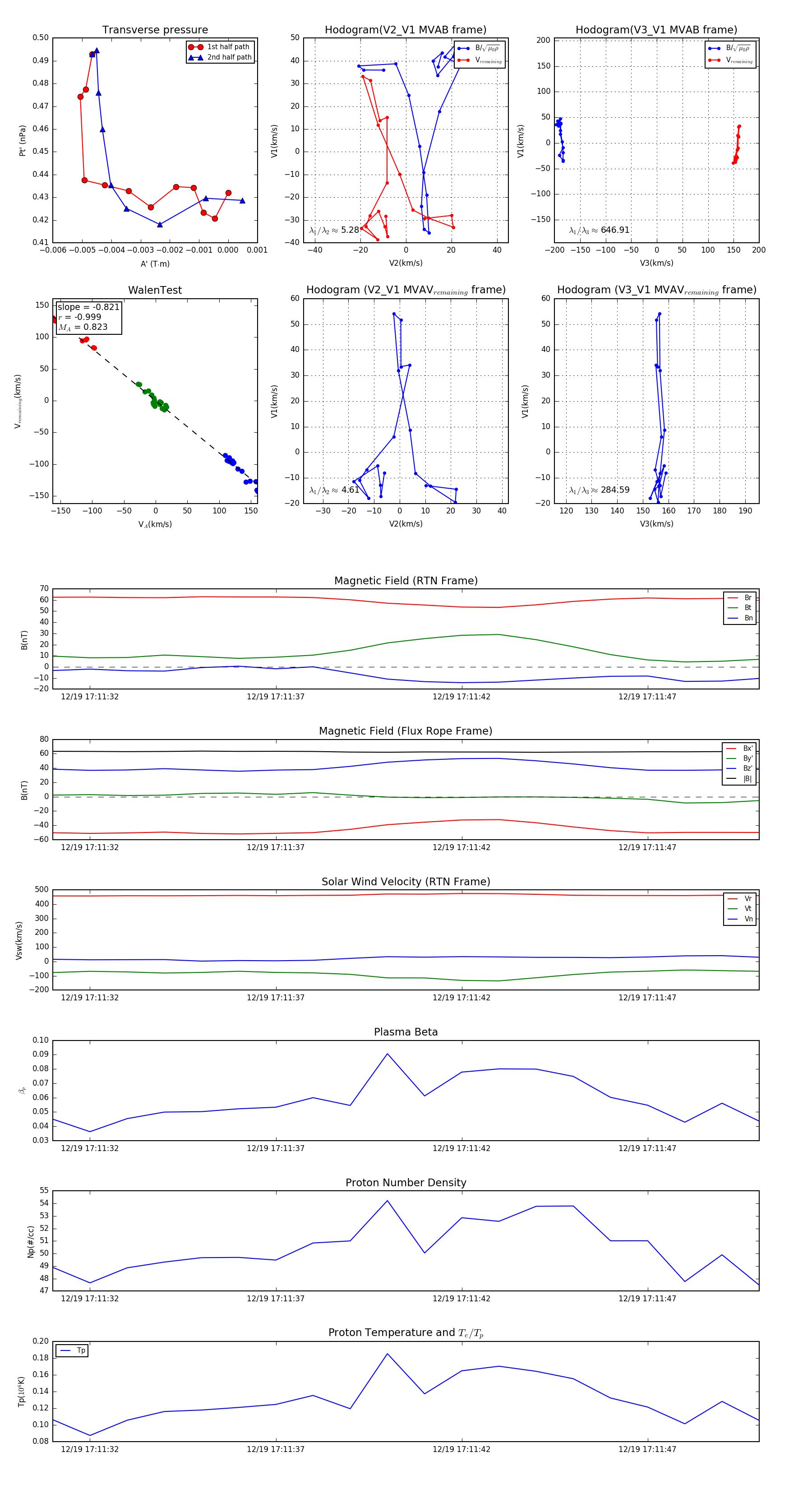
Flux Rope in 2024

Flux Rope Event 2024-12-19 17:11:31 ~ 2024-12-19 17:11:50 (20 seconds)


plot