HOME   LIST
‹–   –›

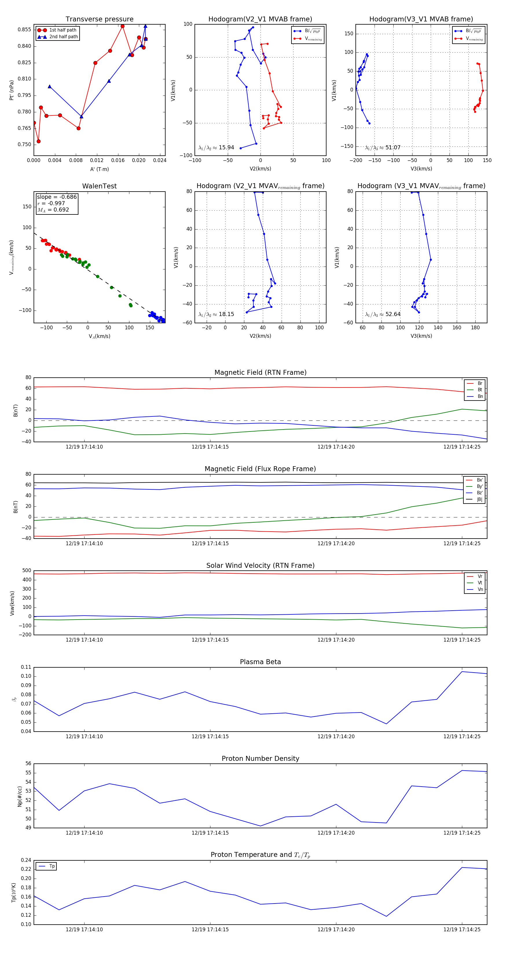
Flux Rope in 2024

Flux Rope Event 2024-12-19 17:14:08 ~ 2024-12-19 17:14:26 (19 seconds)


plot