HOME   LIST
‹–   –›

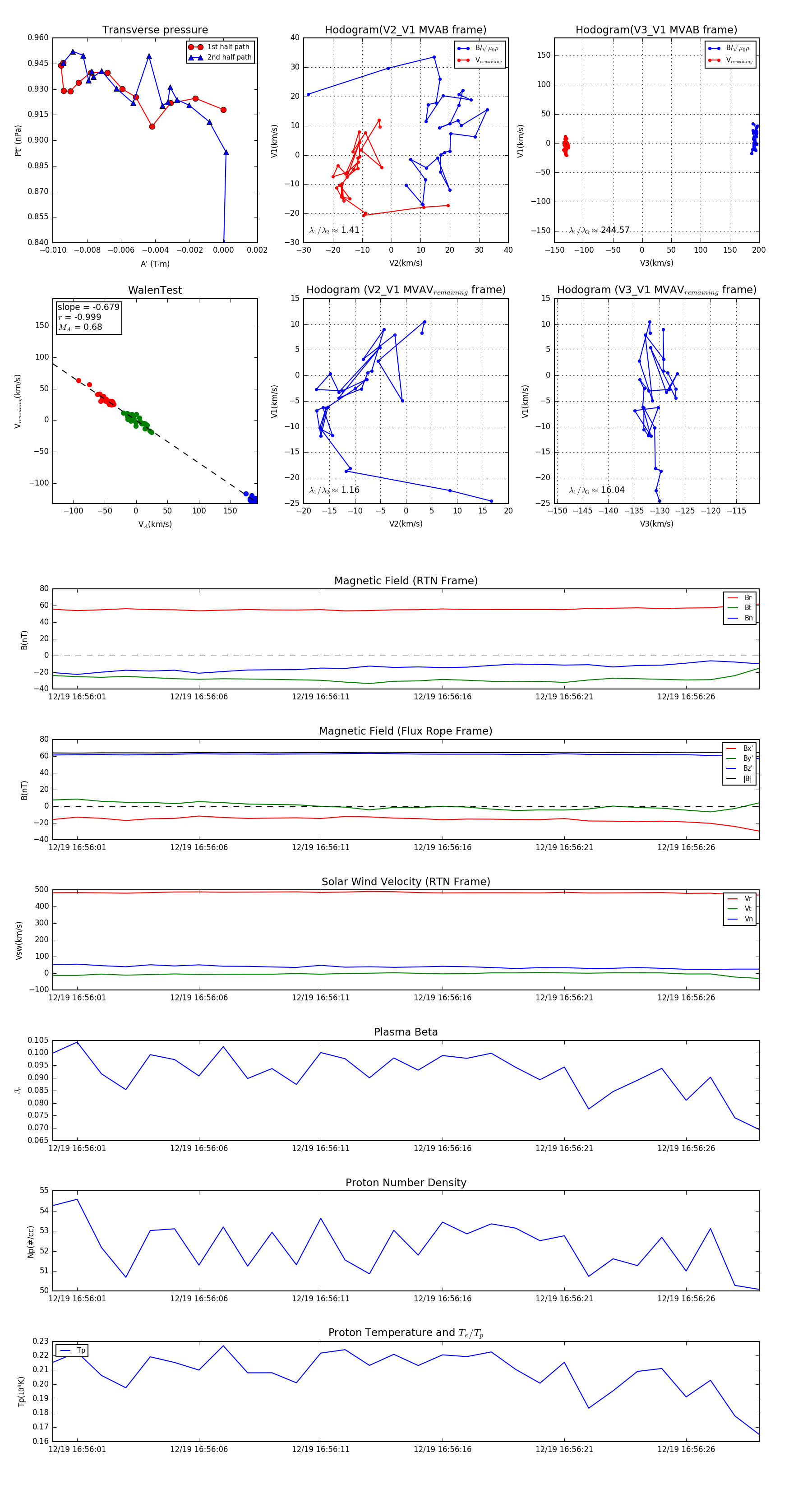
Flux Rope in 2024

Flux Rope Event 2024-12-19 16:56:00 ~ 2024-12-19 16:56:29 (30 seconds)


plot