HOME   LIST
‹–   –›

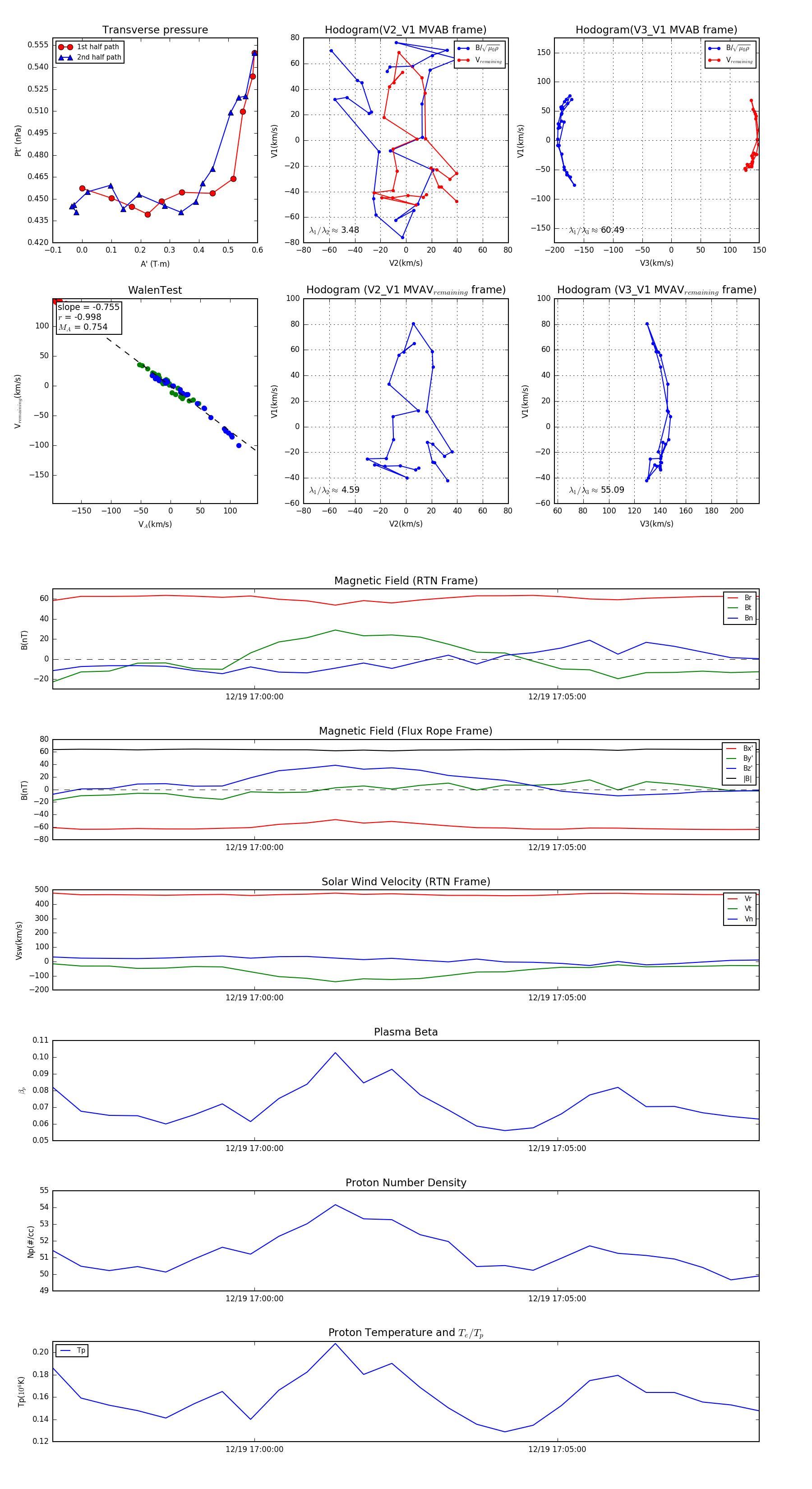
Flux Rope in 2024

Flux Rope Event 2024-12-19 16:56:40 ~ 2024-12-19 17:08:20 (701 seconds)


plot