HOME   LIST
‹–   –›

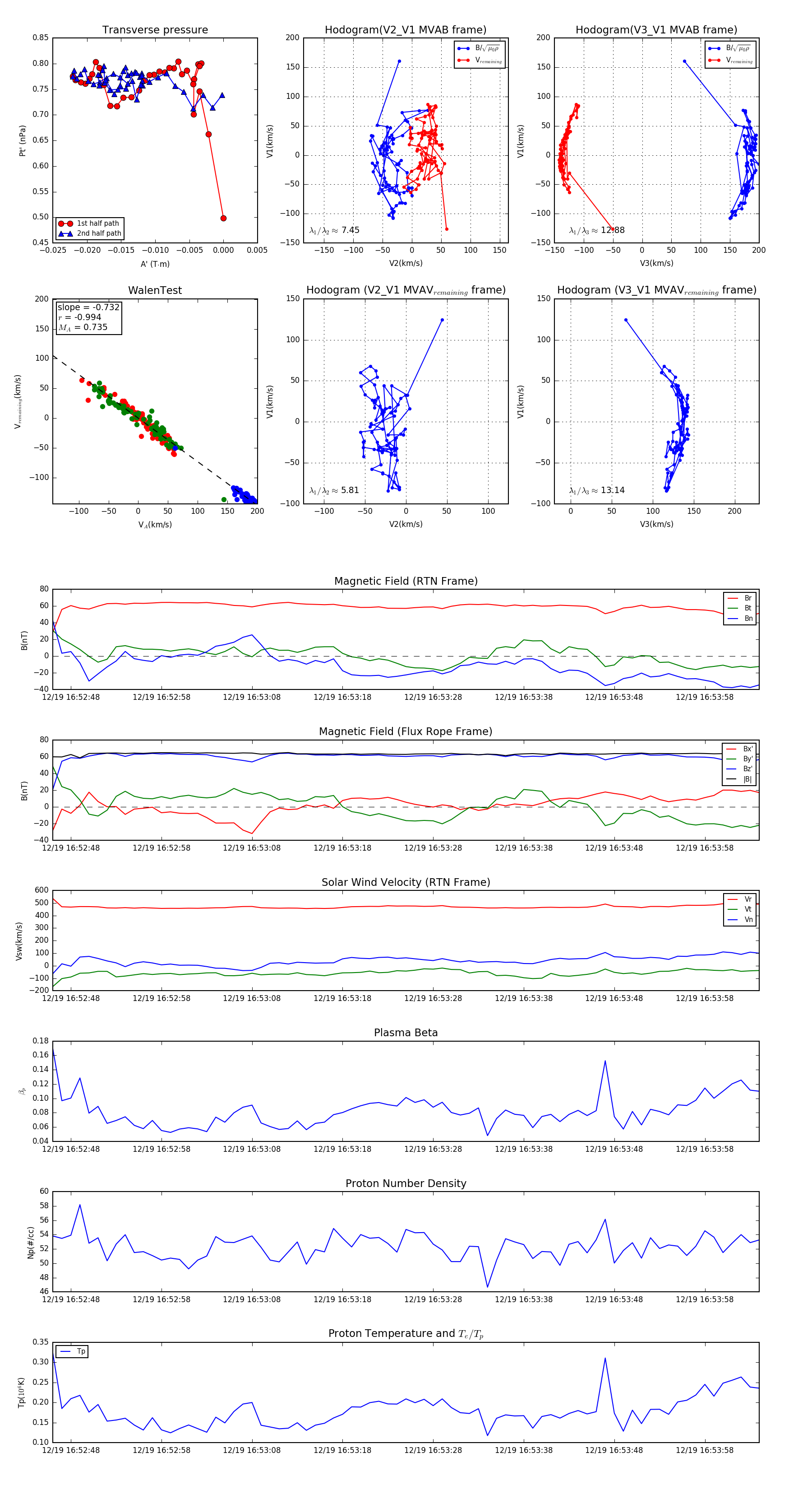
Flux Rope in 2024

Flux Rope Event 2024-12-19 16:52:46 ~ 2024-12-19 16:54:04 (79 seconds)


plot