HOME   LIST
‹–   –›

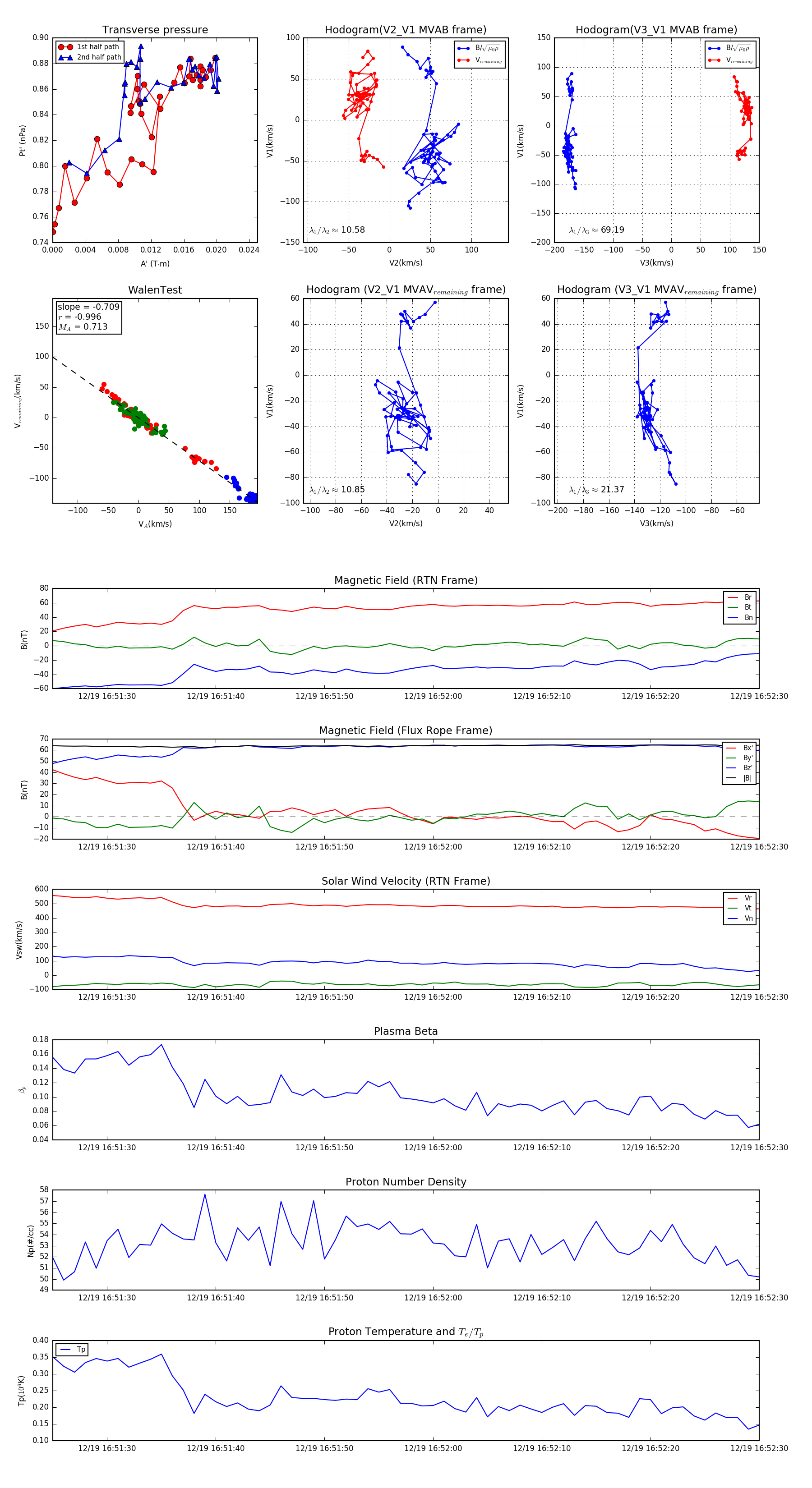
Flux Rope in 2024

Flux Rope Event 2024-12-19 16:51:25 ~ 2024-12-19 16:52:30 (66 seconds)


plot