HOME   LIST
‹–   –›

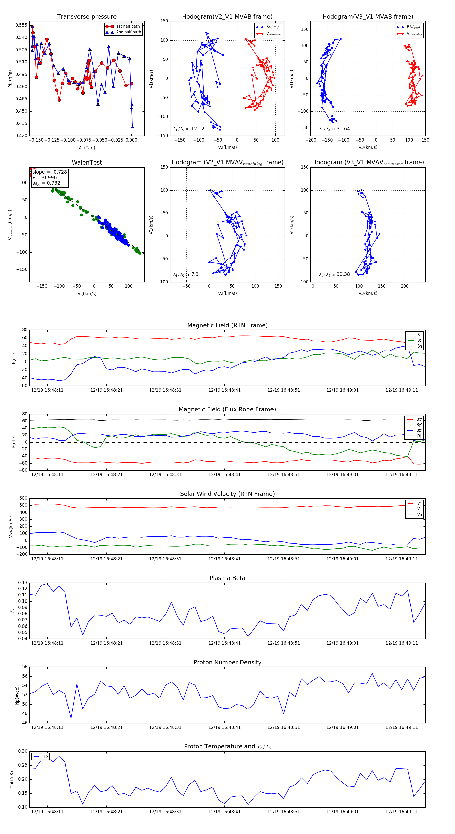
Flux Rope in 2024

Flux Rope Event 2024-12-19 16:48:08 ~ 2024-12-19 16:49:15 (68 seconds)


plot