HOME   LIST
‹–   –›

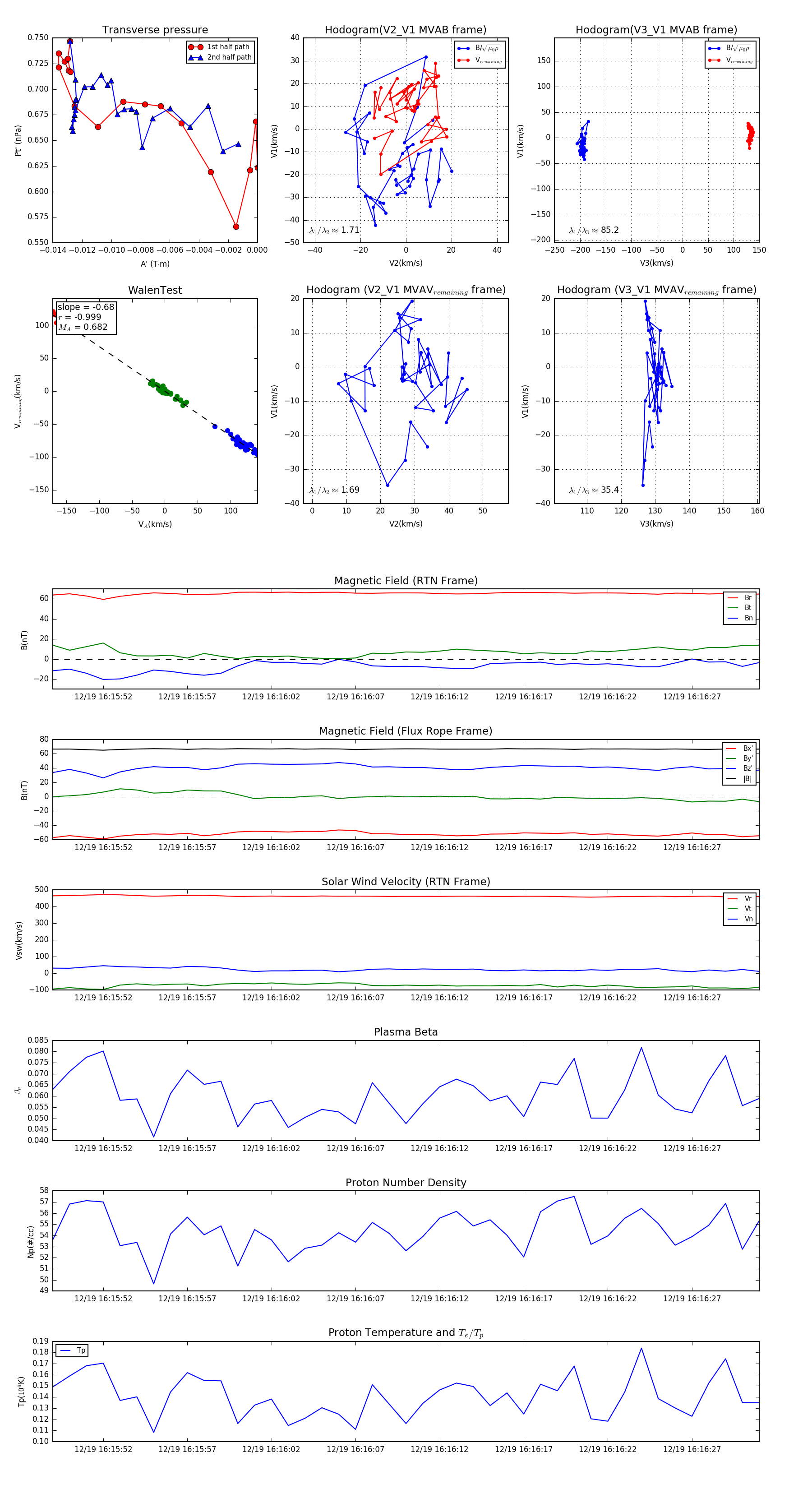
Flux Rope in 2024

Flux Rope Event 2024-12-19 16:15:49 ~ 2024-12-19 16:16:31 (43 seconds)


plot