HOME   LIST
‹–   –›

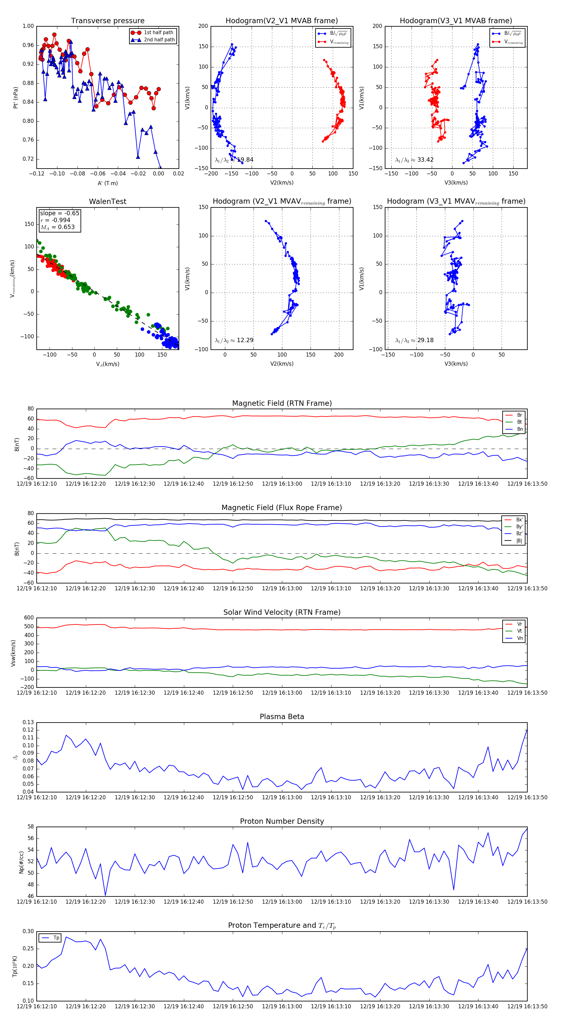
Flux Rope in 2024

Flux Rope Event 2024-12-19 16:12:10 ~ 2024-12-19 16:13:50 (101 seconds)


plot