HOME   LIST
‹–   –›

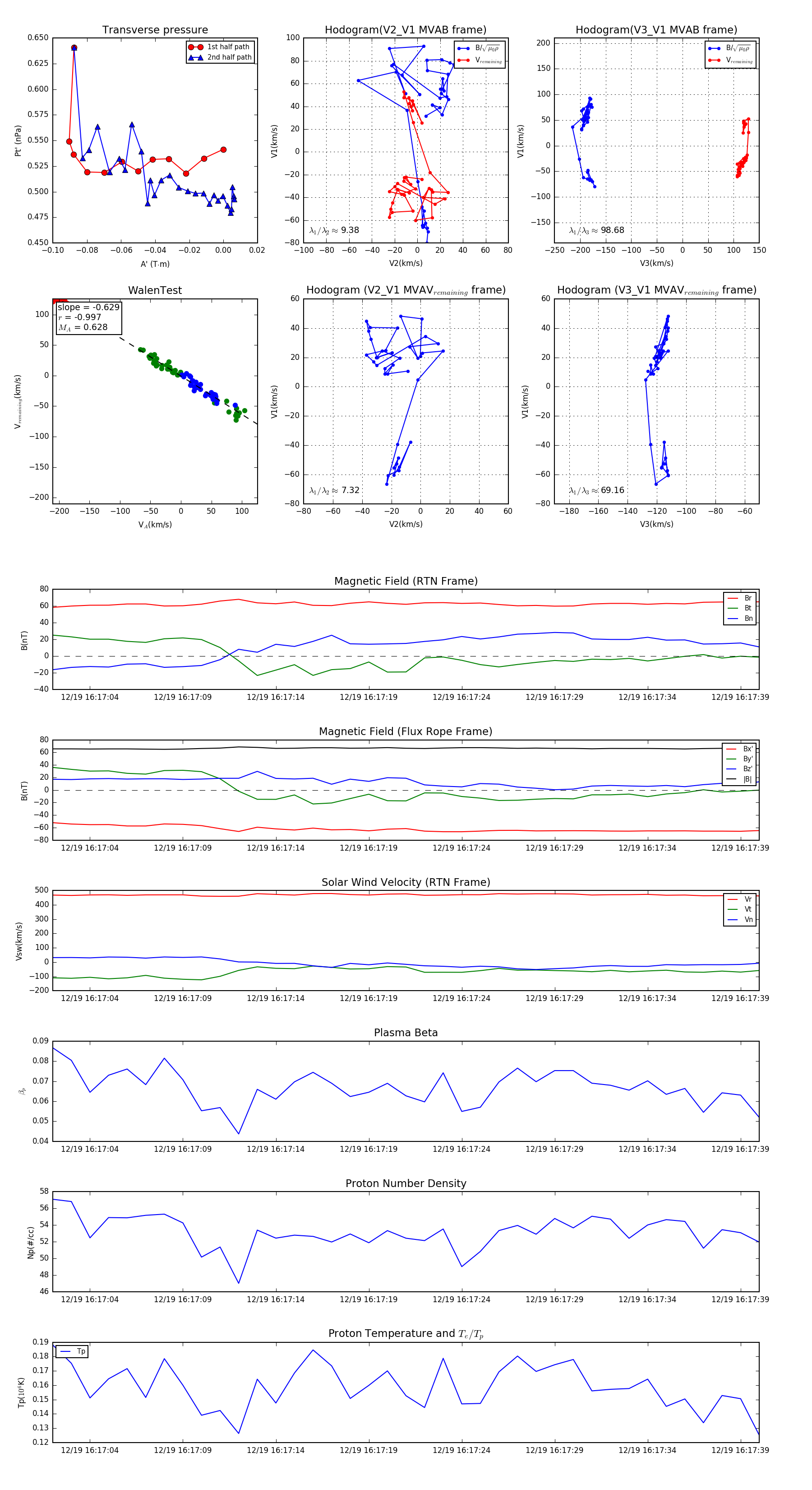
Flux Rope in 2024

Flux Rope Event 2024-12-19 16:17:02 ~ 2024-12-19 16:17:40 (39 seconds)


plot