HOME   LIST
‹–   –›

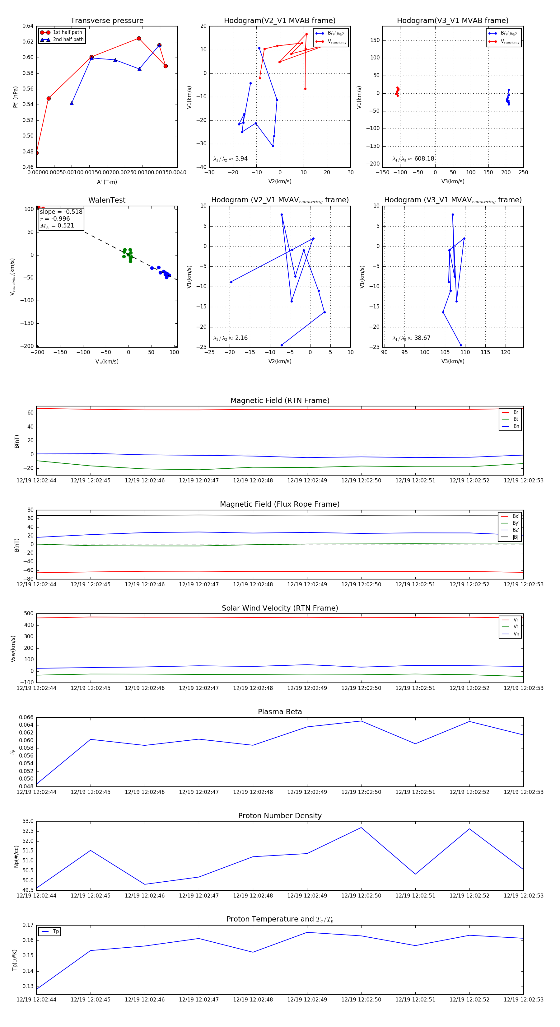
Flux Rope in 2024

Flux Rope Event 2024-12-19 12:02:44 ~ 2024-12-19 12:02:53 (10 seconds)


plot