HOME   LIST
‹–   –›

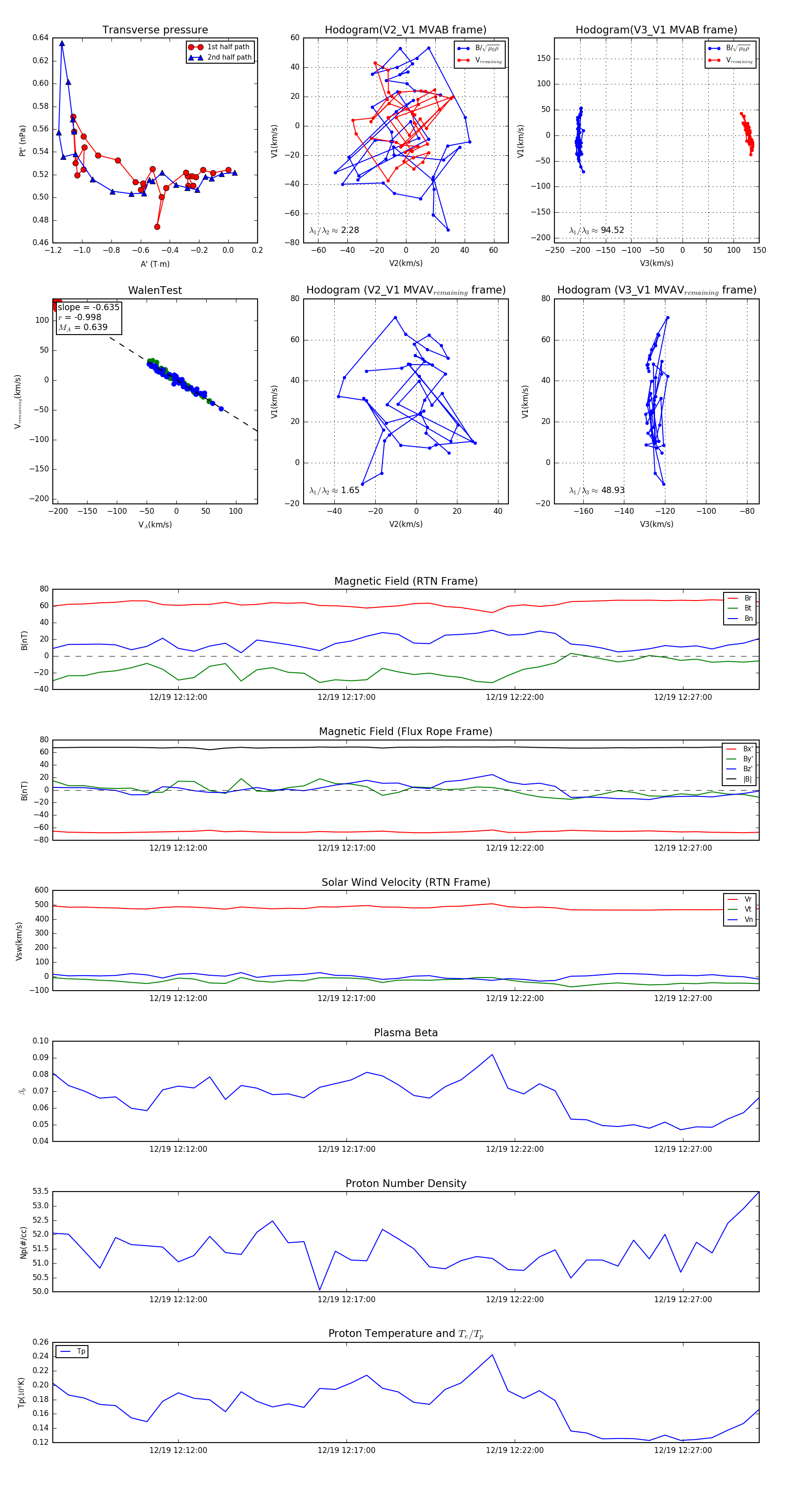
Flux Rope in 2024

Flux Rope Event 2024-12-19 12:08:16 ~ 2024-12-19 12:29:16 (1261 seconds)


plot