HOME   LIST
‹–   –›

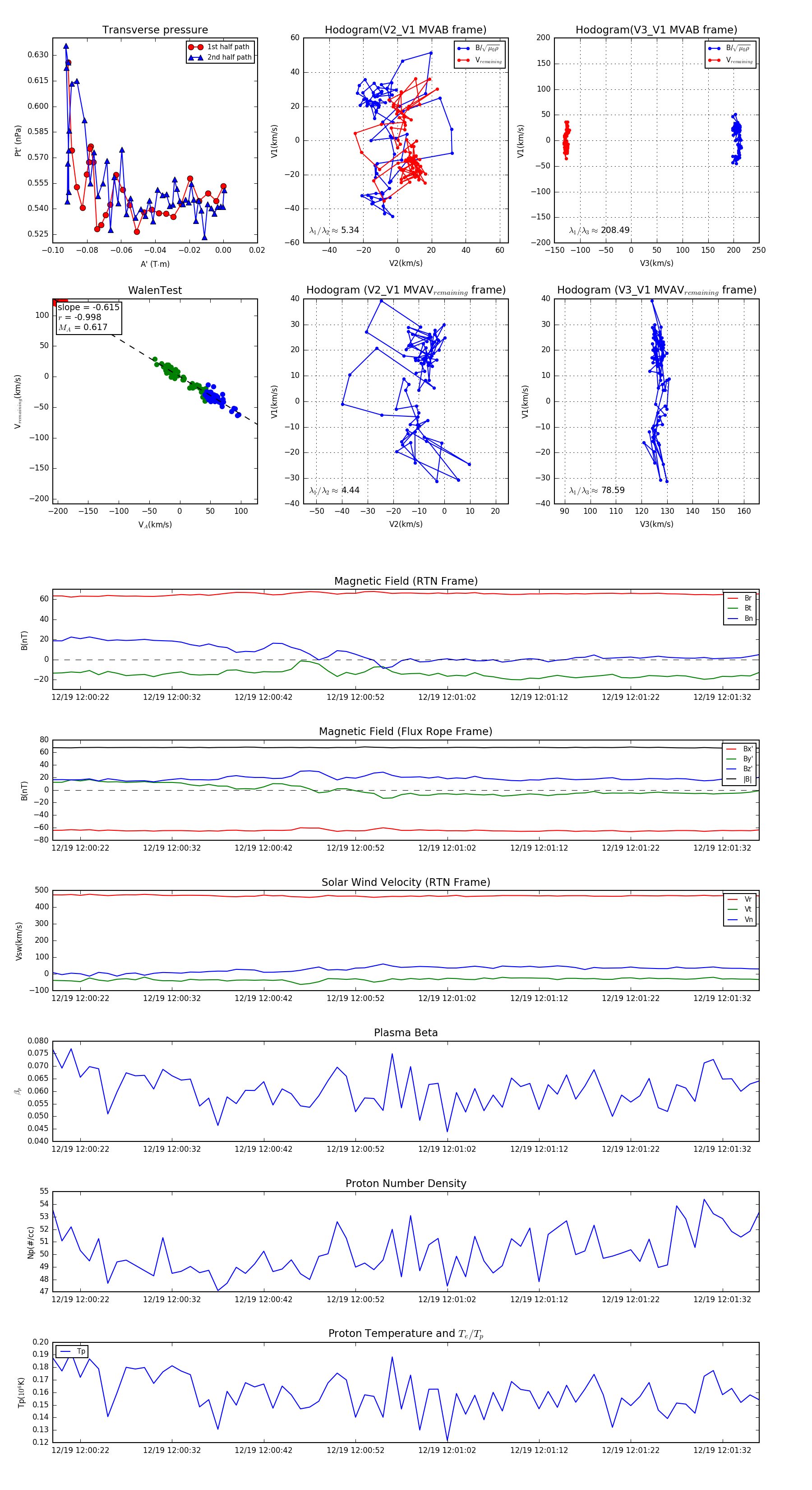
Flux Rope in 2024

Flux Rope Event 2024-12-19 12:00:19 ~ 2024-12-19 12:01:36 (78 seconds)


plot