HOME   LIST
‹–   –›

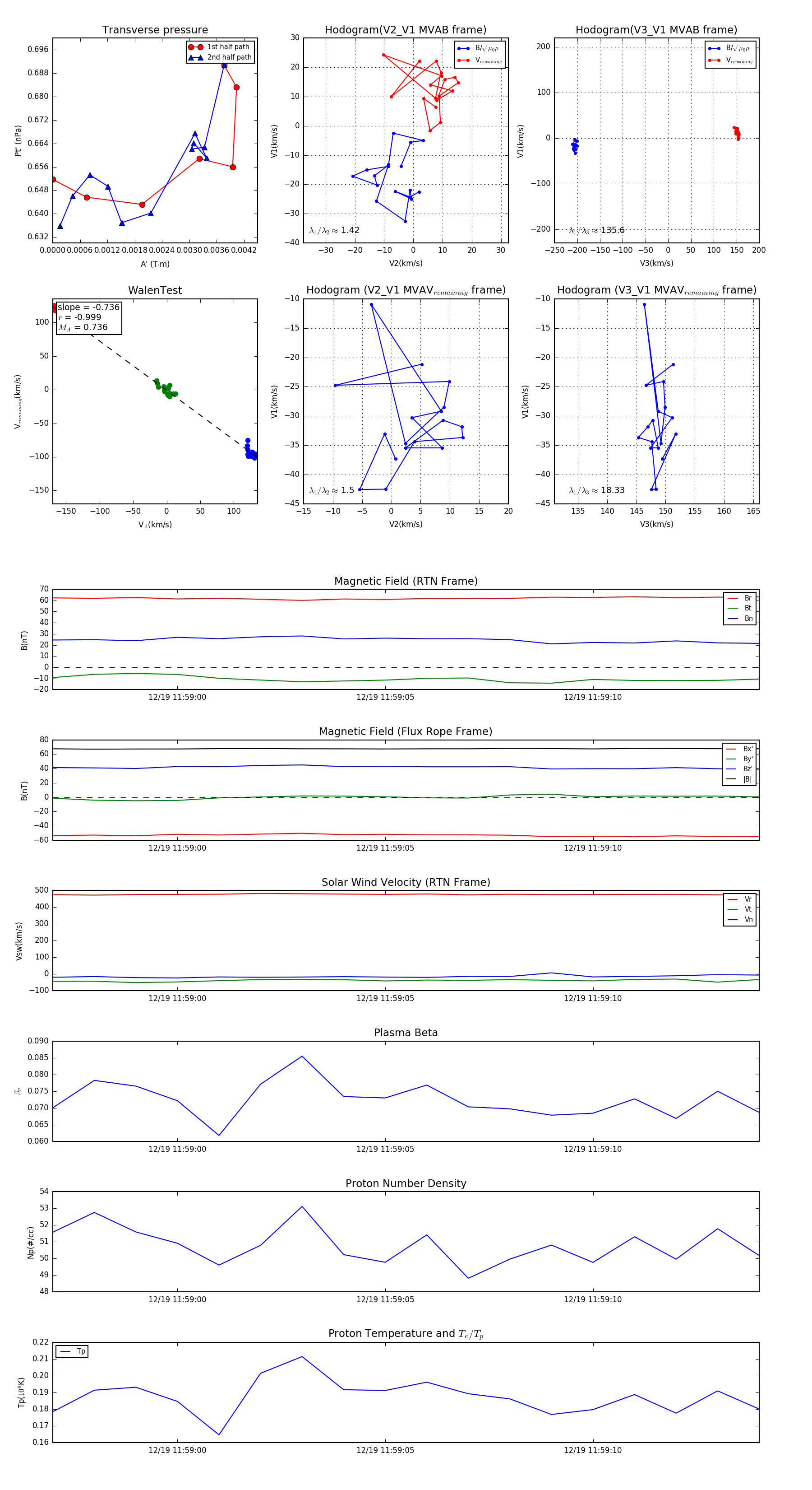
Flux Rope in 2024

Flux Rope Event 2024-12-19 11:58:57 ~ 2024-12-19 11:59:14 (18 seconds)


plot