HOME   LIST
‹–   –›

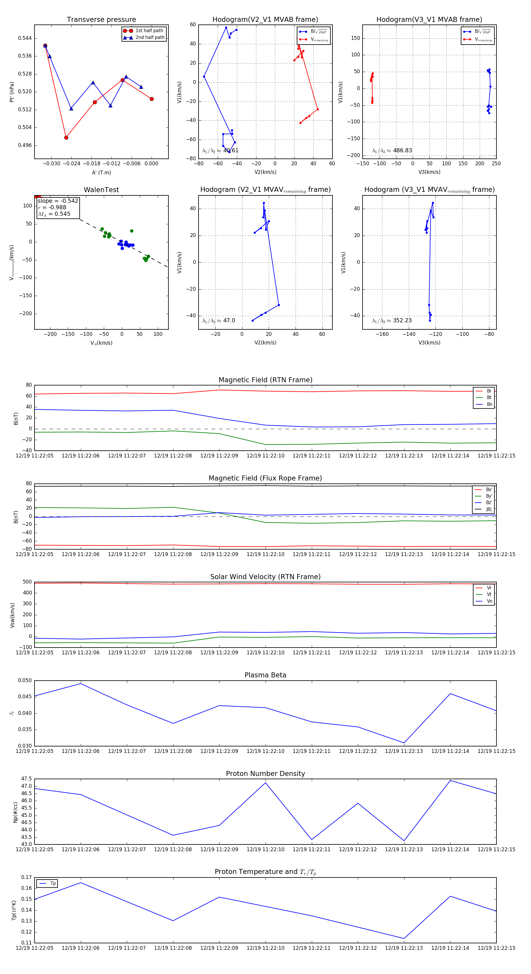
Flux Rope in 2024

Flux Rope Event 2024-12-19 11:22:05 ~ 2024-12-19 11:22:15 (11 seconds)


plot