HOME   LIST
‹–   –›

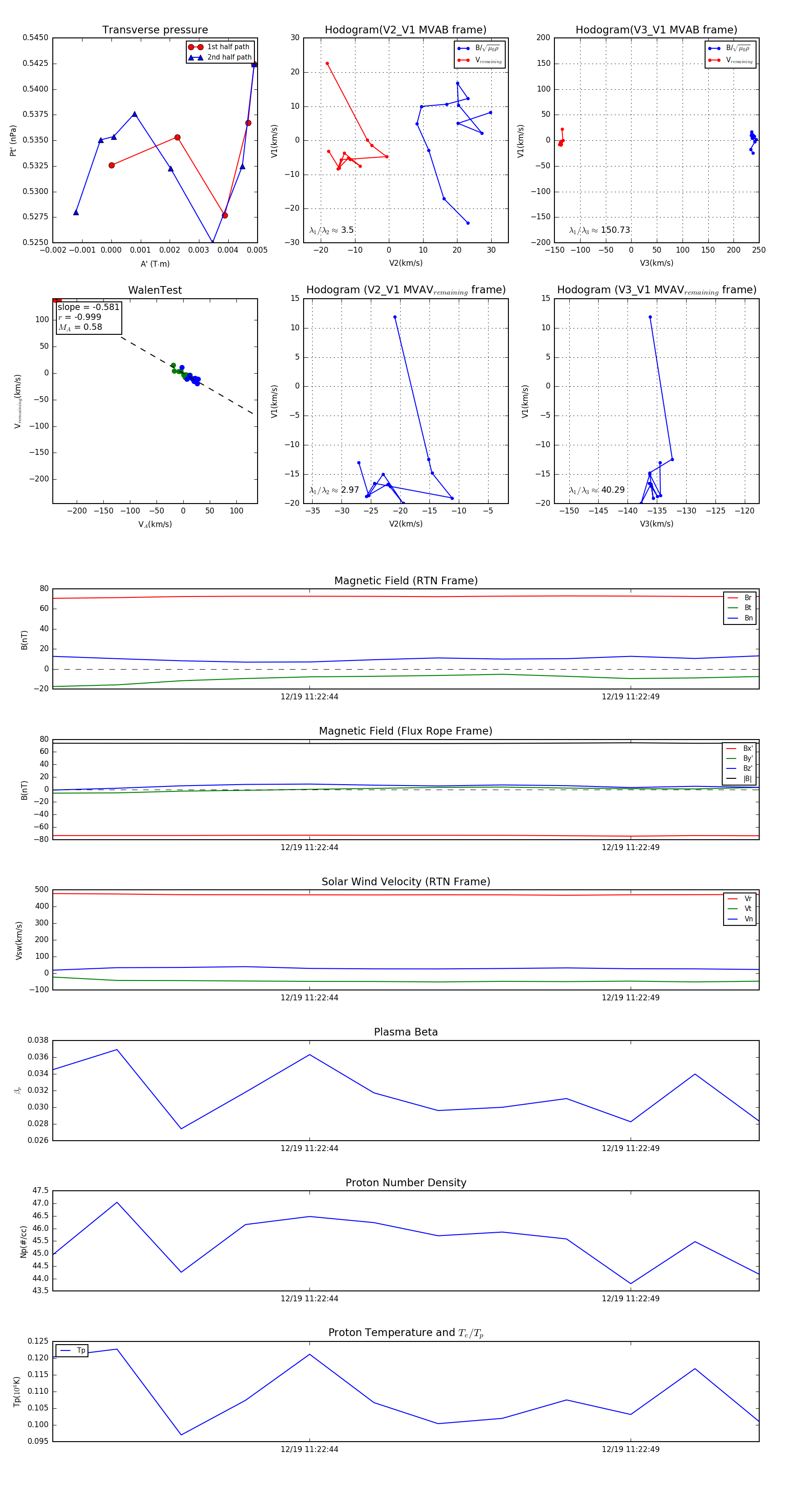
Flux Rope in 2024

Flux Rope Event 2024-12-19 11:22:40 ~ 2024-12-19 11:22:51 (12 seconds)


plot