HOME   LIST
‹–   –›

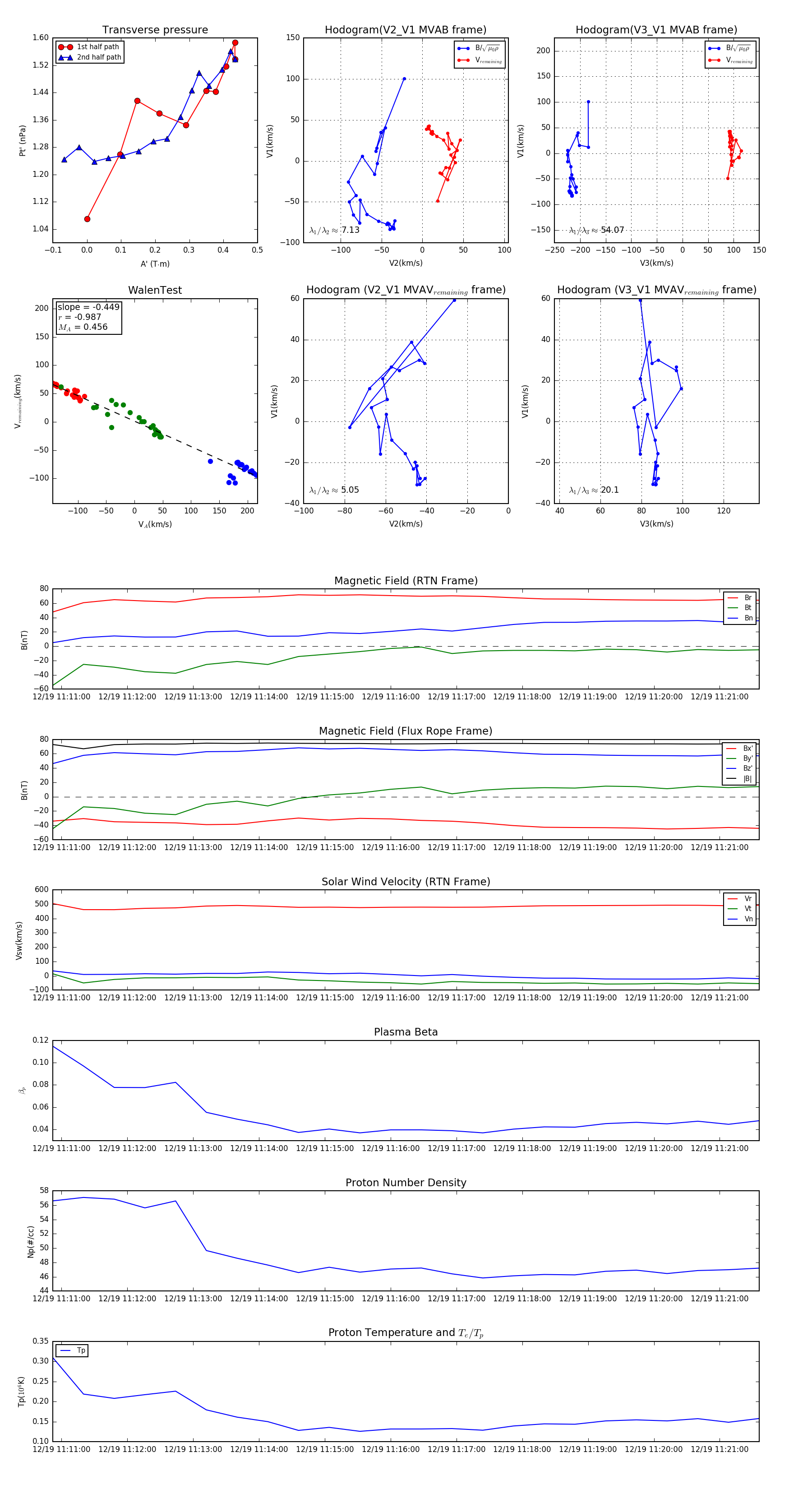
Flux Rope in 2024

Flux Rope Event 2024-12-19 11:10:52 ~ 2024-12-19 11:21:36 (645 seconds)


plot