HOME   LIST
‹–   –›

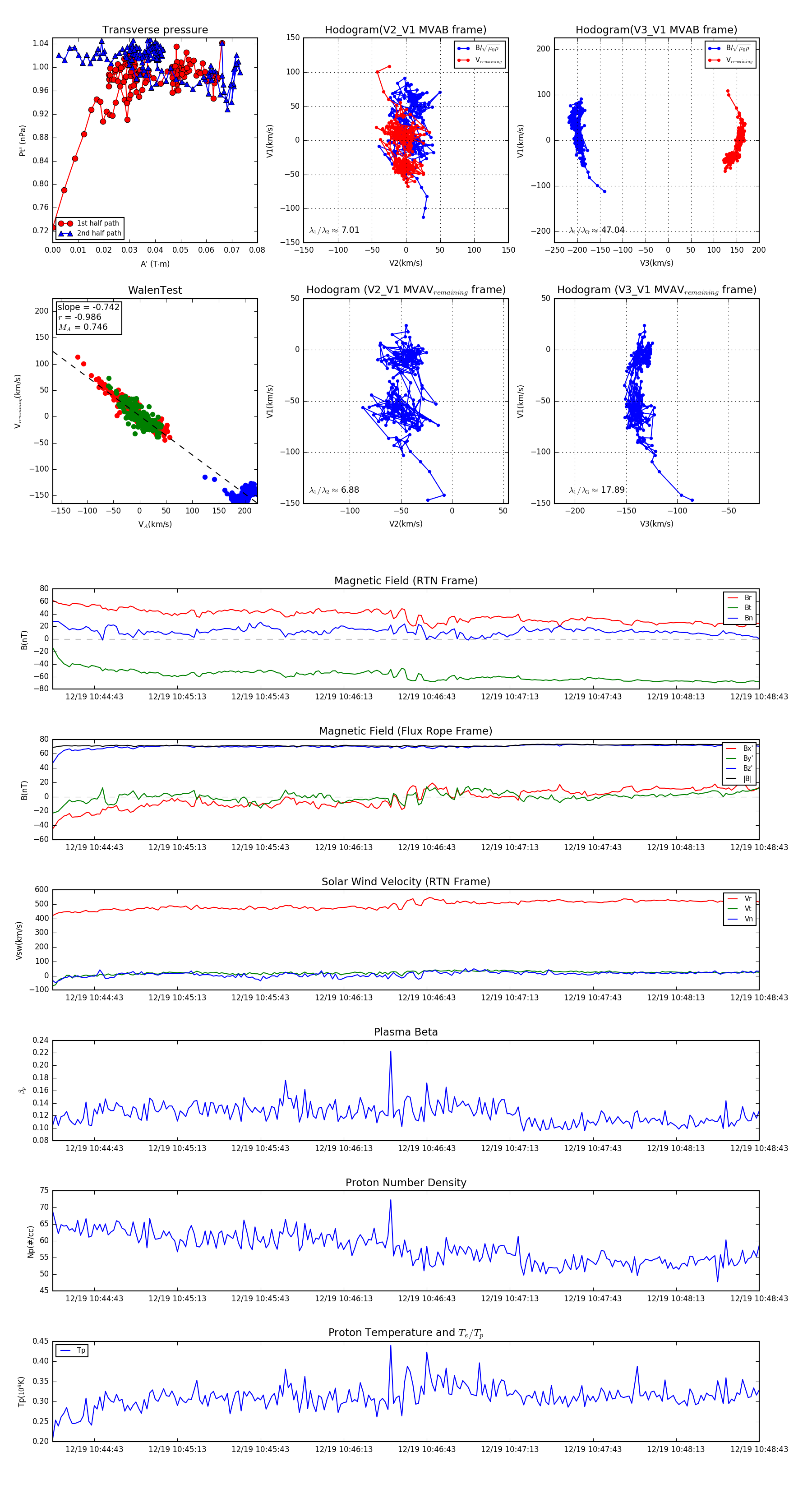
Flux Rope in 2024

Flux Rope Event 2024-12-19 10:44:28 ~ 2024-12-19 10:48:43 (256 seconds)


plot