HOME   LIST
‹–   –›

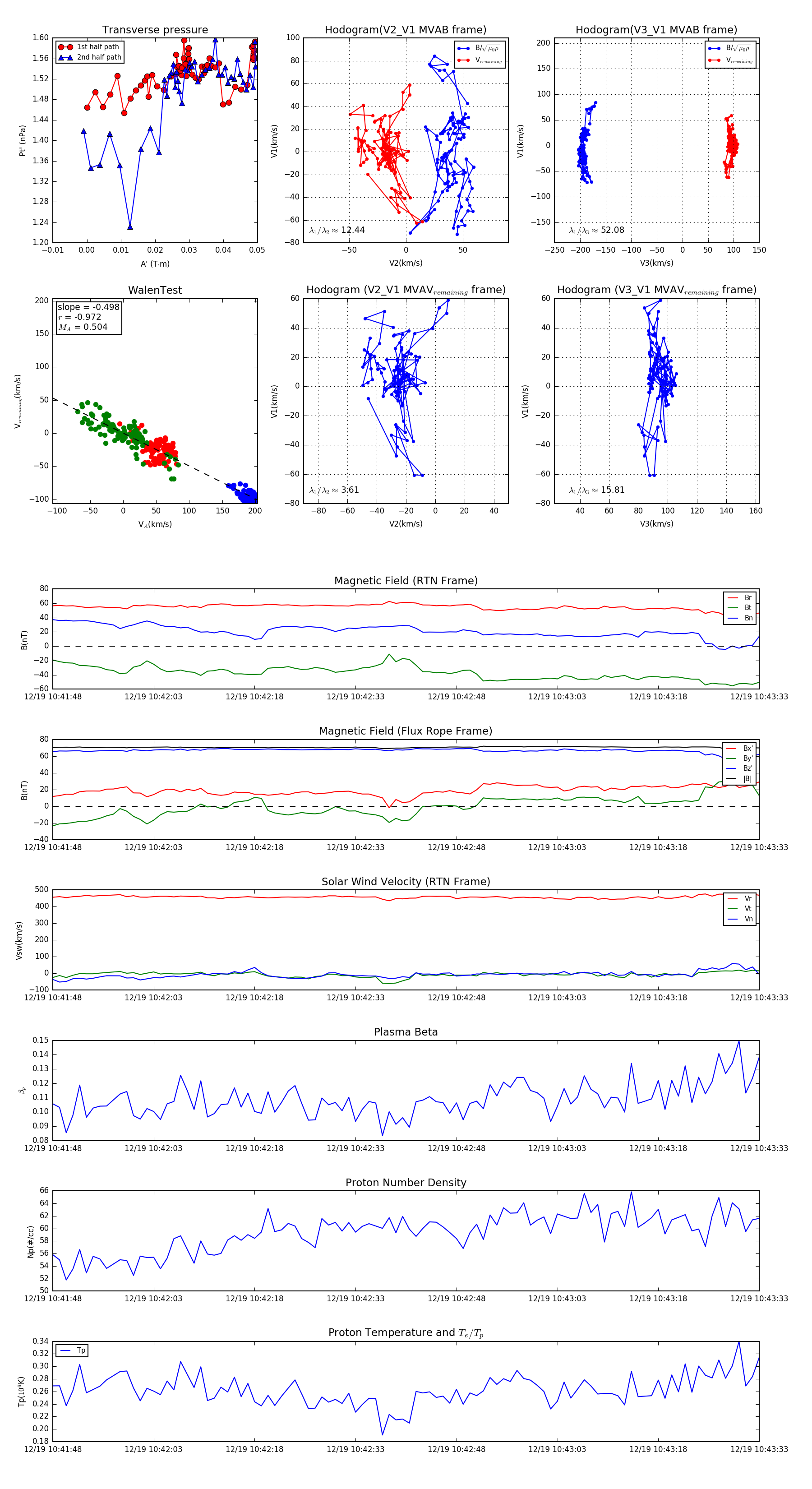
Flux Rope in 2024

Flux Rope Event 2024-12-19 10:41:48 ~ 2024-12-19 10:43:33 (106 seconds)


plot