HOME   LIST
‹–   –›

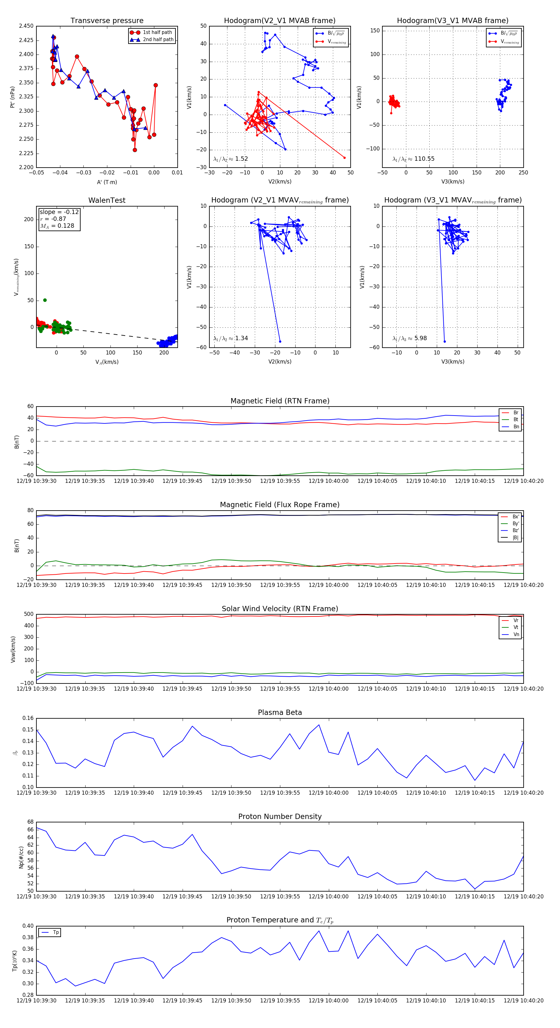
Flux Rope in 2024

Flux Rope Event 2024-12-19 10:39:30 ~ 2024-12-19 10:40:20 (51 seconds)


plot