HOME   LIST
‹–   –›

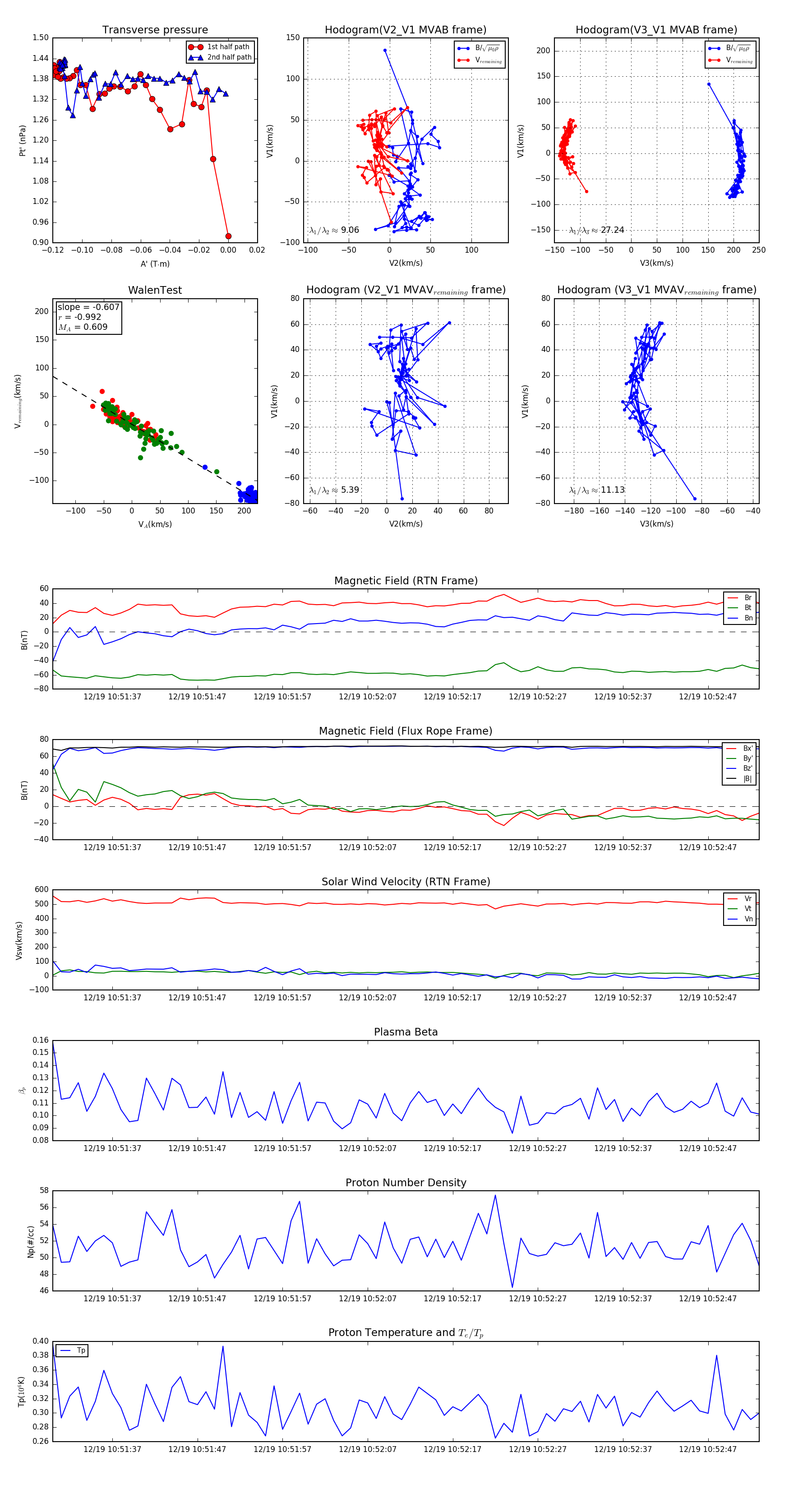
Flux Rope in 2024

Flux Rope Event 2024-12-19 10:51:30 ~ 2024-12-19 10:52:53 (84 seconds)


plot