HOME   LIST
‹–   –›

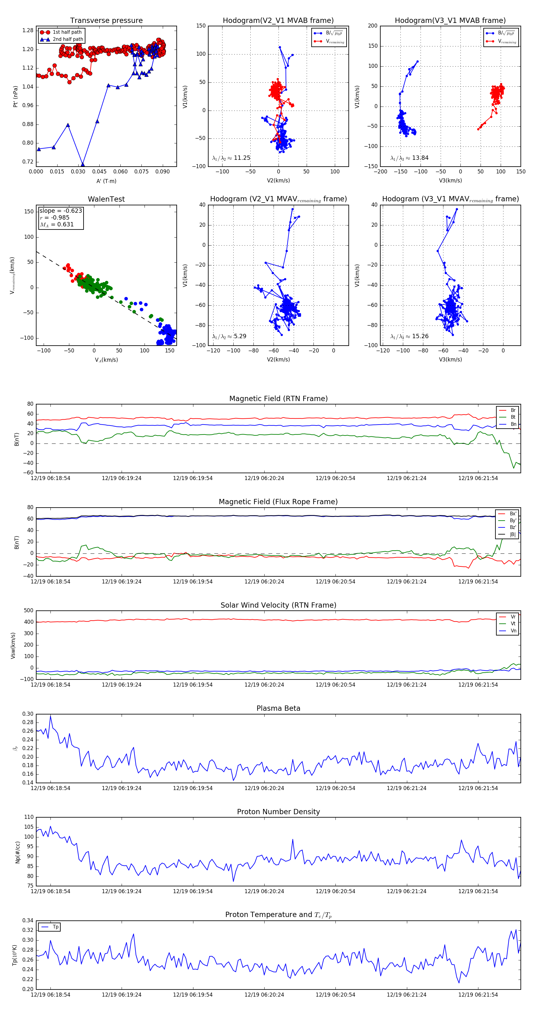
Flux Rope in 2024

Flux Rope Event 2024-12-19 06:18:48 ~ 2024-12-19 06:22:12 (205 seconds)


plot