HOME   LIST
‹–   –›

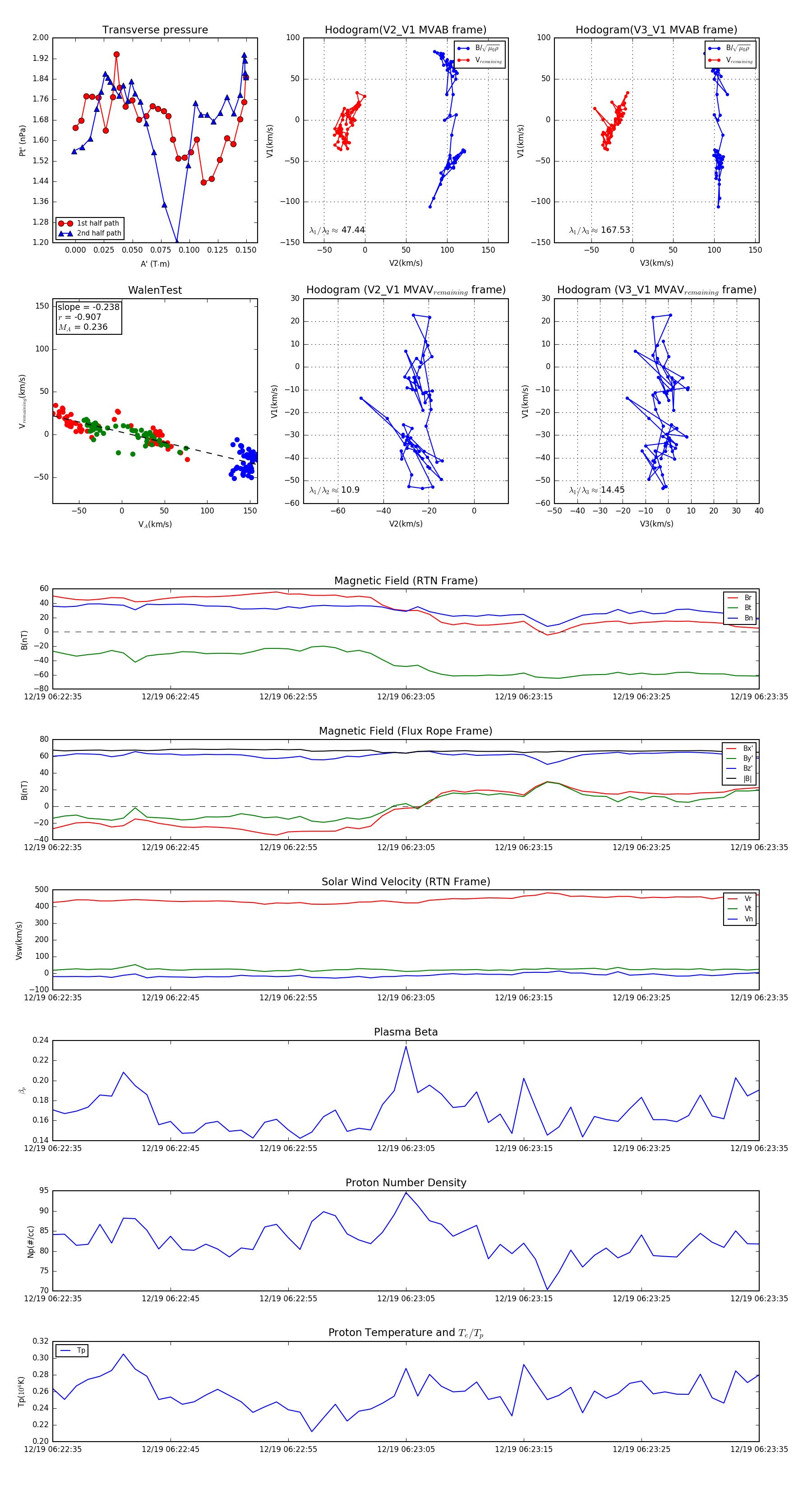
Flux Rope in 2024

Flux Rope Event 2024-12-19 06:22:35 ~ 2024-12-19 06:23:35 (61 seconds)


plot