HOME   LIST
‹–   –›

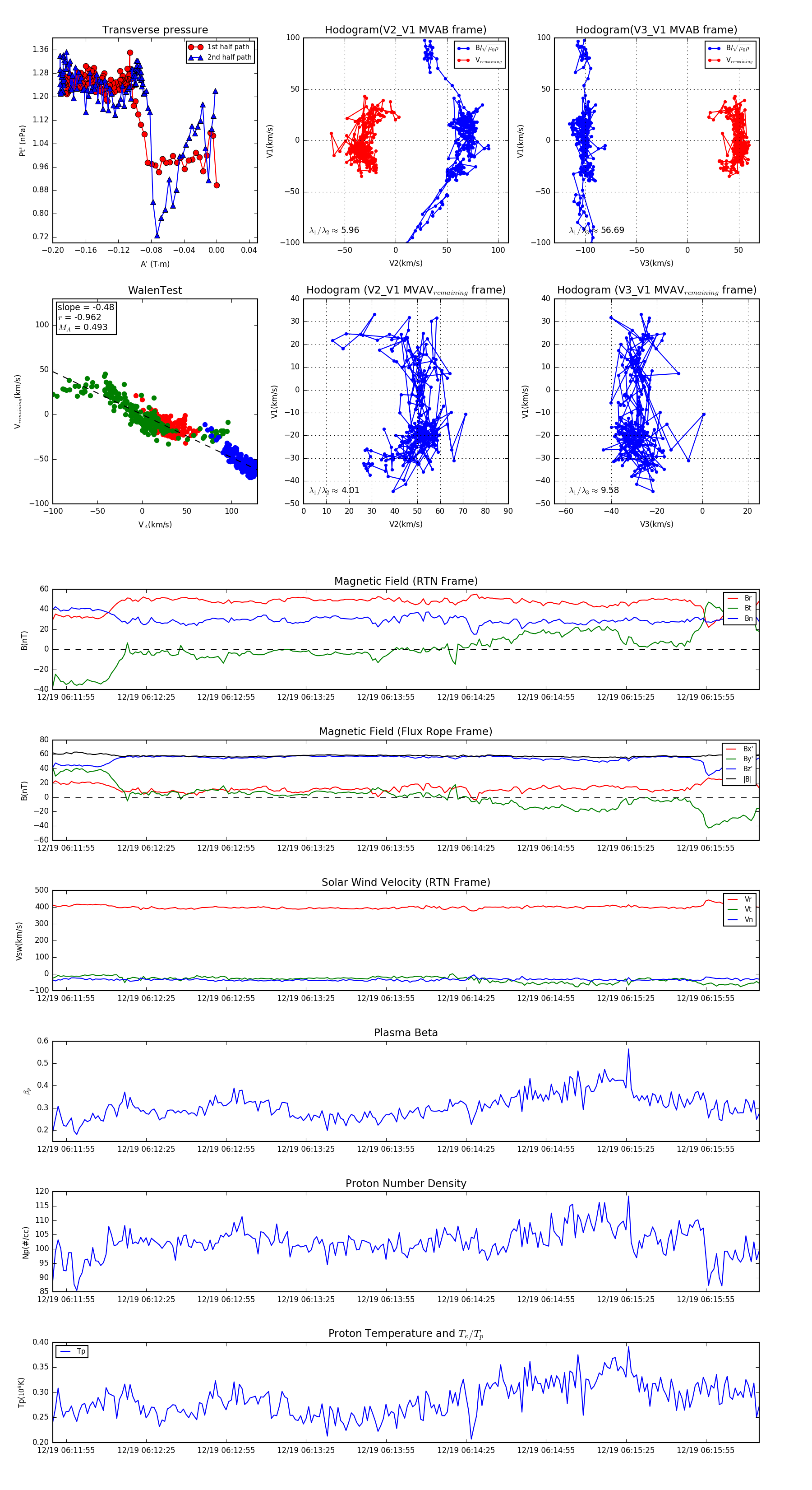
Flux Rope in 2024

Flux Rope Event 2024-12-19 06:11:50 ~ 2024-12-19 06:16:15 (266 seconds)


plot