HOME   LIST
‹–   –›

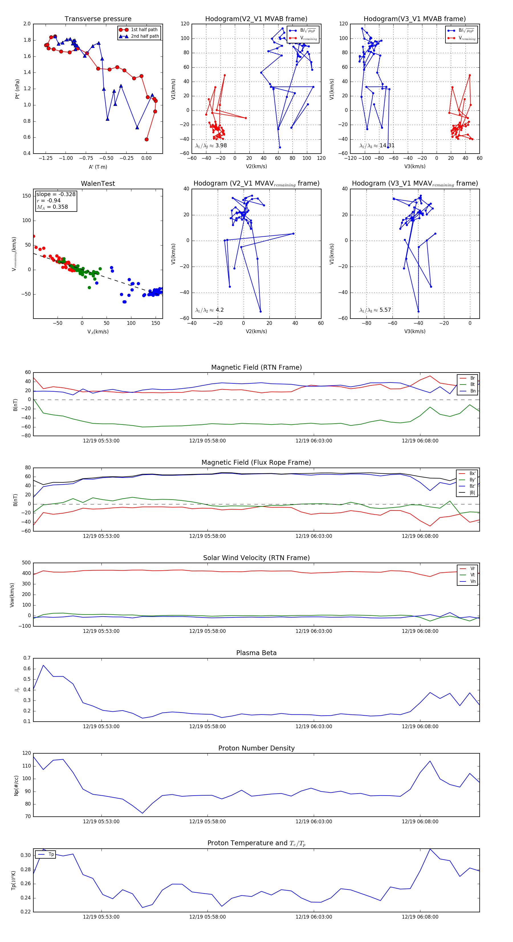
Flux Rope in 2024

Flux Rope Event 2024-12-19 05:49:48 ~ 2024-12-19 06:10:48 (1261 seconds)


plot