HOME   LIST
‹–   –›

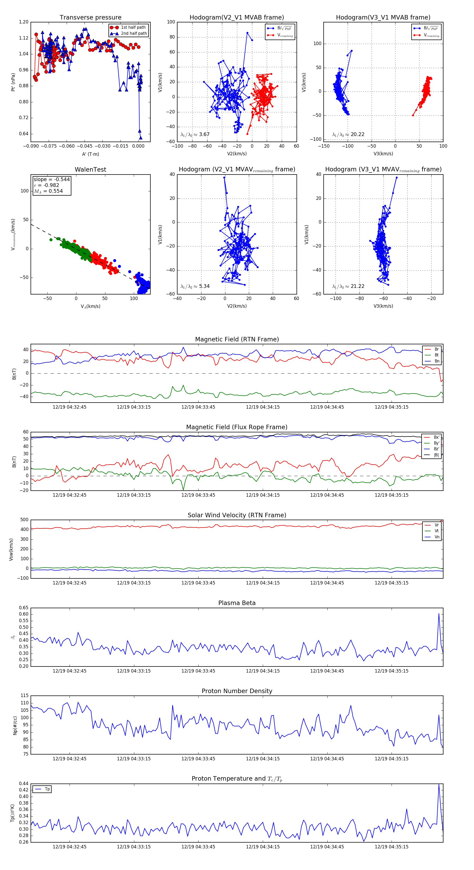
Flux Rope in 2024

Flux Rope Event 2024-12-19 04:32:27 ~ 2024-12-19 04:35:39 (193 seconds)


plot